关于“甘肃2021年公卫执业医师考试报名线上+线下审核模式开启!”相关内容,相信参加2021年医师资格考试的考生都在关注。为方便大家了解,在此医学教育网小编为大家整理如下内容:
资格审核
(一)审核模式。地方考生采取线上和线下相结合模式,现役军人和部队文职考生采取线下审核模式。
1.线上审核(1月25日-2月8日,具体时间安排以考点通知为准)。
考生材料上传:报名材料上传端口1月10日后开通,请考生在完成网上报名后,按照考生操作指南(见附件9)步骤,登录国家医学考试(甘肃)考生服务系统,上传相关报名材料(报名期间可自行调整,锁定内容后不可更换),并在系统内对上传材料的真实性进行承诺。
考点审核人员将对考生报考信息和上传资料进行线上审核,对不符合要求的信息驳回并解锁材料,请考生收到审核信息反馈时,尽快按要求更换增补相应材料,并点击“重新提交”上传。报名信息及上传资料通过审核后,将进行考区复审。
2.线下审核(1月25日-2月8日,具体时间安排以考点通知为准)。

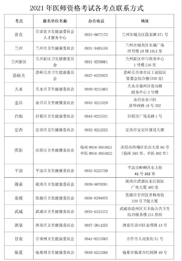
考生现场审核需要提交考点的纸质材料:
(1)医师资格考试网上报名成功通知单(附件1)(A4普通纸打印,审核后考生个人保存)。
(2)医师资格考试报名暨授予医师资格申请表(A4普通纸打印)(附件2)(考点现场确认打印后考生确认签字、单位领导签字并盖公章后留存考点)。
(3)本人有效身份证明原件及复印件(正反面复印在一张A4纸上)。本人有效身份证件包括第二代居民身份证、临时身份证、军官证、警官证、文职干部、士兵证、军队学员证;台港澳居民往来大陆通行证和身份证(台、港、澳考生)、护照(外籍考生)(考点审核后留存复印件,原件考生保存)。
(4)毕业证书原件及复印件,港澳台学历考生还须提交教育部留学认证中心出具的《港澳台学历学位认证书》,国外学历考生还须提交教育部留学认证中心出具的《国外学历学位认证书》,同时提供对方国家或地区能够报考医师资格考试的相应证明;大专及以上学历(2001年及以后入学的)还需提供学信网下载打印的《教育部学历证书电子注册备案表》(自发文之日起有效期2个月以上);本省中专学历考生还需提供甘肃职业教育信息网www.gszjxx.cn上下载打印的学籍信息。
(5)执业助理医师申报执业医师考试的,还须提交执业助理医师资格证书、执业证书原件及复印件(执业证上执业地点必须与工作单位名称一致)。
(6)考生试用(或实习)机构出具的《医师资格考试试用期考核证明》(附件3)或《执业助理医师报考执业医师执业期考核证明》(附件4),港澳台和外籍考生还须提交《台湾、香港、澳门居民参加国家医师资格考试实习申请审核表》(附件5)或《外籍人员参加中国医师资格考试实习申请审核表》(附件6)(期间变更过几次执业地点的需提供每个执业地点的考核证明,并要求填带教老师的证书号;如考生执业证丢失或在执业注册过程中有变更记录,导致注册时间不满足报考年限的,须提供首次执业注册证明)。
(7)工作单位是医疗机构的,还须提交该机构《医疗机构执业许可证》副本复印件并盖公章。
(8)报考传统医学师承或确有专长人员,需提交《传统医学师承出师证书》或《传统医学医术确有专长证书》原件及复印件。
(9)应届毕业生还须填写《应届医学专业毕业生医师资格考试报考承诺书》(附件7)。
(10)部队现役考生须提供军队相关身份证明原件及复印件,同时出具团级以上政治部门同意报考的证明。
(11)参加短线加试的考生需提交《2021年医师资格考试短线医学专业加试申请表》(附件8)。
对于利用伪造证件、证明及其他虚假材料报名的,按照《医师资格考试违纪违规处理规定(2014版)》,做出当年考试成绩无效,在2年内不得报考医师资格的处理。
对于代替他人或者让他人代替自己参加考试的,按照《中华人民共和国刑法修正案(九)》第二十五款,做出处拘役或管制,并处或者单处罚金的处理。同时,按照《医师资格考试违纪违规处理规定(2014版)》,做出当年考试成绩无效,终身不得报考医师资格的处理。
(二)审核防疫工作要求
1.考点要采取适当形式公布本级现场审核工作安排,包括审核时间、审核地点、提交材料、缴费方式、联系方式等相关信息,方便考生提前准备。审核地点尽量安排在较为通风、较为空旷区域开展。在安排现场审核之前应做好疫情防控评估,经同级卫生健康委行政部门同意后方可开展工作。做好工作方案及防控预案,合理安排,错峰开展,最大限度的减少人员聚集,各市州考点实施方案报考区备案。
2.考生现场审核须主动出示个人健康码(按健康码相关标准执行),身份证明,并佩戴防护口罩,排队时间隔大于1米。近期从境外回国和来自北京、黑龙江、辽宁、河北等疫情重点地区的须提供所在单位出具的健康状况证明相关材料。
3.健康码为黄码或红码的,禁止参加现场审核,可将报名材料委托所在医疗机构相关负责人带到现场审核地点。
4.考生若有发热、咳嗽等上呼吸道感染等症状的,禁止参加现场审核,可将报名材料委托所在医疗机构相关负责人带到现场审核地点。
5.考生在现场审核确认时,必须无条件配合当地防疫工作。
(三)审核材料工作要求
1.考生网上填报信息必须与纸质材料一致。所提供表格中凡须考点负责人/法人、本人签字、所在单位盖章等缺一不可。
2.考生相关审核材料复印件由考点留存。
推荐阅读:
【1月14日】童潇老师密授:2021公卫医师复习规划免费直播
2021年全国公卫执业/助理医师考试网上报名/现场审核指导及教程
2021年公卫执业医师网上报名入口已开通
2021年公卫助理医师实践技能/笔试考试大纲公布
2021年全国医师资格考试报名缴费时间/方式/标准官方通知汇总
以上关于“甘肃2021年公卫执业医师考试报名线上+线下审核模式开启!”的文章由医学教育网编辑整理搜集,希望可以帮助到大家,更多的文章随时关注医学教育网公卫医师资格考试栏目!