公卫执业/助理医师

考试动态
复习指导

2021年公卫执业医师考试广西桂林考点现场确认安排

关于“2021年公卫执业医师考试广西桂林考点现场确认安排”,相信参加2021年公卫执业医师资格考试的考生都在关注,医学教育网编辑为大家整理官方文件要求如下:

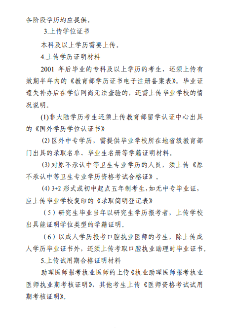
桂林市2021年度医师资格考试报名工作的通知1

桂林市2021年度医师资格考试报名工作的通知2

桂林市2021年度医师资格考试报名工作的通知3

桂林市2021年度医师资格考试报名工作的通知4

桂林市2021年度医师资格考试报名工作的通知5

桂林市2021年度医师资格考试报名工作的通知6

桂林市2021年度医师资格考试报名工作的通知7

附件下载:

桂林市医学考试中心关于做好2021年度医师资格考试报名工作的通知(1)

推荐阅读:

【1月14日】童潇老师密授:2021公卫医师复习规划免费直播

2021年全国公卫执业/助理医师考试网上报名/现场审核指导及教程

2021年公卫执业医师网上报名入口已开通

2021年公卫助理医师实践技能/笔试考试大纲公布

2021年全国医师资格考试报名缴费时间/方式/标准官方通知汇总

以上关于“2021年公卫执业医师考试广西桂林考点现场确认安排”的文章由医学教育网编辑整理搜集,希望可以帮助到大家,更多的文章随时关注医学教育网公卫医师资格考试栏目!

正保医学教育网
上医学教育网 做成功医学人
打开APP
全部评论(0打开APP查看全部 >
精品课程

无忧实验班

直播+录播

2680

查看详情
热点推荐:
0
0
0
评论
取消
复制链接,粘贴给您的好友

复制链接,在微信、QQ等聊天窗口即可将此信息分享给朋友
前往医学教育网APP查看,体验更佳!
取消 前往
您有一次专属抽奖机会
可优惠~
领取
优惠
注:具体优惠金额根据商品价格进行计算
恭喜您获得张优惠券!
去选课
已存入账户 可在【我的优惠券】中查看