公卫执业/助理医师

考试动态
复习指导

江苏省2021年公卫执业医师考试南京考点报名材料现场审核公告

关于“江苏省2021年公卫执业医师考试南京考点报名材料现场审核公告”,相信参加2021年公卫执业医师资格考试的考生都在关注,医学教育网编辑为大家整理官方文件要求如下:

1、省、市直属医院、部队三级医院、各医学院校负责汇总考生报名材料,并在规定的时间将报名材料直接报送至市医考办。

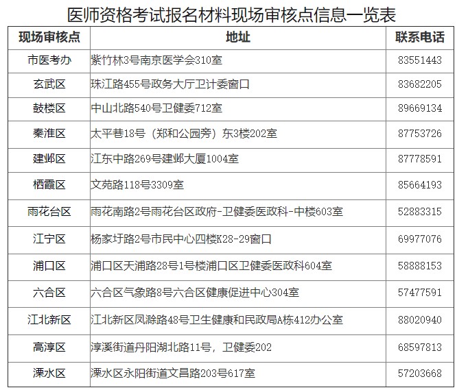
2、除上述单位以外的各级各类医疗机构的考生,按照属地化原则到机构所在区卫健委现场审核点(详见下表)上交报名材料,各区卫健委将全区考生的报名材料汇总后,按照规定的时间报送至市医考办。

3、根据疫情防控要求,请各单位至少提前两天与市医考办进行预约,以便合理安排审核工作。

4、考生上交报名材料截止时间以各单位通知为准。

南京市卫生健康委员会

2021年1月18日

江苏南京

推荐阅读:

【1月28日】童潇2021年公卫医师基础摸底测试免费直播讲解

最后1天!2021年公卫执业/助理医师官网报名入口即将关闭

2021年公卫执业/助理医师考试现场确认需携带的材料清单

2021年公卫助理医师实践技能/笔试考试大纲公布

2021年全国医师资格考试报名缴费时间/方式/标准官方通知汇总

以上关于“江苏省2021年公卫执业医师考试南京考点报名材料现场审核公告”的文章由医学教育网编辑整理搜集,希望可以帮助到大家,更多的文章随时关注医学教育网公卫医师资格考试报名入口栏目!

正保医学教育网
上医学教育网 做成功医学人
打开APP
全部评论(0打开APP查看全部 >
精品课程

无忧实验班

直播+录播

2680

查看详情
热点推荐:
0
0
0
评论
取消
复制链接,粘贴给您的好友

复制链接,在微信、QQ等聊天窗口即可将此信息分享给朋友
前往医学教育网APP查看,体验更佳!
取消 前往
您有一次专属抽奖机会
可优惠~
领取
优惠
注:具体优惠金额根据商品价格进行计算
恭喜您获得张优惠券!
去选课
已存入账户 可在【我的优惠券】中查看