公卫执业/助理医师

考试动态
复习指导

无锡市滨湖区转发2021年公卫执业医师资格考试审核通知

关于“无锡市滨湖区转发2021年公卫执业医师资格考试审核通知”,相信参加2021年公卫执业医师资格考试的考生都在关注,医学教育网编辑为大家整理官方文件要求如下:

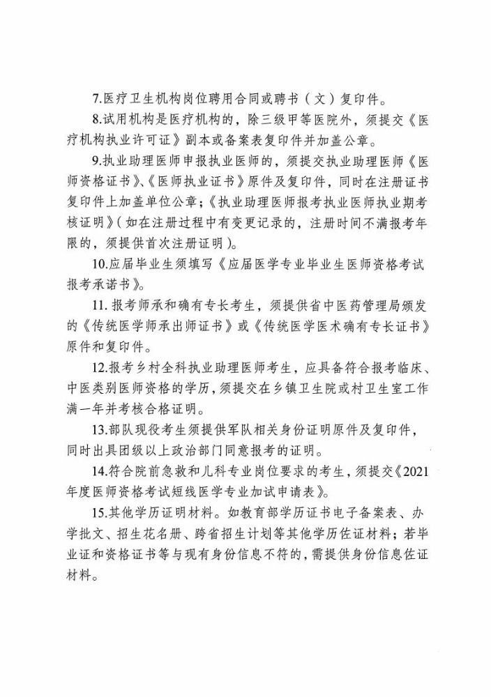
点击查看全文:关于2021年医师资格考试无锡考点报名有关事项的通知.pdf

无锡市滨湖区

无锡考点_00

无锡考点_01

无锡考点_02

无锡考点_03

无锡考点_04

无锡考点_05

无锡考点_06

无锡考点_07

无锡考点_08

无锡考点_09

推荐阅读:

【1月28日】童潇2021年公卫医师基础摸底测试免费直播讲解

全国2021年执业/助理医师资格考试报名现场审核通知汇总

2021年公卫执业/助理医师考试现场确认需携带的材料清单

2021年公卫助理医师实践技能/笔试考试大纲公布

2021年全国医师资格考试报名缴费时间/方式/标准官方通知汇总

以上关于“无锡市滨湖区转发2021年公卫执业医师资格考试审核通知”的文章由医学教育网编辑整理搜集,希望可以帮助到大家,更多的文章随时关注医学教育网公卫医师资格栏目!

正保医学教育网
上医学教育网 做成功医学人
打开APP
全部评论(0打开APP查看全部 >
精品课程

无忧实验班

直播+录播

2680

查看详情
热点推荐:
0
0
0
评论
取消
复制链接,粘贴给您的好友

复制链接,在微信、QQ等聊天窗口即可将此信息分享给朋友
前往医学教育网APP查看,体验更佳!
取消 前往
您有一次专属抽奖机会
可优惠~
领取
优惠
注:具体优惠金额根据商品价格进行计算
恭喜您获得张优惠券!
去选课
已存入账户 可在【我的优惠券】中查看