公卫执业/助理医师

考试动态
复习指导

大连市关于2020年公卫执业/助理医师现场审核时间及地点的通知

大连市关于2020年公卫执业/助理医师现场审核时间及地点的通知,具体内容整理如下:

【官方原件】关于做好大连市2020年医师资格考试现场审核工作的通知

关于做好大连市2020年医师资格考试现场审核工作的通知1

关于做好大连市2020年医师资格考试现场审核工作的通知2

关于做好大连市2020年医师资格考试现场审核工作的通知3

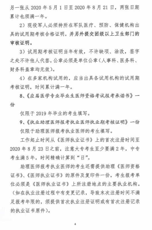
关于做好大连市2020年医师资格考试现场审核工作的通知4

关于做好大连市2020年医师资格考试现场审核工作的通知5

关于做好大连市2020年医师资格考试现场审核工作的通知6

“2020年大连市口腔执业医师考试现场审核工作安排的通知”的内容,由医学教育网编辑整理搜集,更多考试信息敬请关注医学教育网。

推荐:

2020年全国各地区医师资格考试现场审核时间延迟公告汇总

2020年全国医师资格考试缴费时间/缴费方式/缴费标准汇总

正保医学教育网
上医学教育网 做成功医学人
打开APP
全部评论(0打开APP查看全部 >
精品课程

无忧实验班

直播+录播

2680

查看详情
热点推荐:
0
0
0
评论
取消
复制链接,粘贴给您的好友

复制链接,在微信、QQ等聊天窗口即可将此信息分享给朋友
前往医学教育网APP查看,体验更佳!
取消 前往
您有一次专属抽奖机会
可优惠~
领取
优惠
注:具体优惠金额根据商品价格进行计算
恭喜您获得张优惠券!
去选课
已存入账户 可在【我的优惠券】中查看