下载APP
护理考研
首页
>
护理考研
>
考试大纲
开始更新!2023年硕士研究生护理综合308考试大纲汇总
2022-08-11
牡丹江医学院2023年硕士研究生护理综合考试大纲公布!
2022-09-27
广东医科大学2023年硕士研究生护理综合考试大纲公布!
2022-09-26
关于公布广东医科大学2023年硕士研究生入学考试初试自命题科目考试大纲的公告
2022-09-26
2023长治医学院硕士研究生入学统一考试《护理综合》考试大纲(专业学位)
2022-09-26
浙江中医药大学2023年硕士研究生招生护理综合参考大纲
2022-09-22
川北医学院2023年硕士研究生招生考试护理综合考试大纲
2022-09-21
南京医科大学硕士研究生入学考试初试自命题科目考试大纲(2023年9月19日更新)
2022-09-19
武汉科技大学2023年硕士研究生招生考试大纲
2022-09-16
大连大学2023年硕士研究生护理综合考试大纲
2022-09-15
蚌埠医学院2023年硕士研究生护理综合考试大纲
2022-09-15
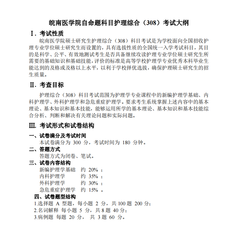
2023皖南医学院自命题科目护理综合(308)考试大纲
2022-09-15
南京中医药大学2023年部分硕士研究生全国统考自命题考试内容及参考书目(待更新)
2022-09-08
暨南大学2023年硕士研究生护理综合考试大纲
2022-09-08
江南大学2023年硕士研究生护理综合考试大纲公布
2022-08-29
2023年贵州医科大学硕士研究生护理综合考试大纲公布
2022-08-29
天津医科大学2023年硕士研究生护理综合考试大纲公布!
2022-08-29
北京大学医学部制订硕士研究生招生考试初试自命题综合类科目考试大纲说明
2022-08-11
北京大学医学部2023年硕士研究生护理综合考试大纲公布!
2022-08-11
牡丹江医学院2022年全国硕士研究生招生护理学308考试初试自命题考试大纲
2021-10-14
浙江中医药大学2022年硕士研究生护理308考试大纲公布!
2021-10-09
新乡医学院2022年研究生护理学308初试考试大纲公布!
2021-09-29
武汉科技大学研究生院2022年硕士研究生招生护理学308考试大纲公布!
2021-09-28
蚌埠医学院2022年招收攻读硕士学位研究生308护理综合考试大纲公布!
2021-09-22
天津医科大学2022硕士研究生入学考试护理学308自主命题科目考试大纲
2021-09-22
长春中医药大学2022年硕士研究生《护理综合308》考试大纲发布
2021-09-17
温州医科大学2022年硕士研究生《护理综合308》考试大纲发布
2021-09-17
大连大学2022年硕士研究生《护理综合308》考试大纲
2021-09-16
皖南医学院自命题科目护理综合(308)考试大纲
2021-09-15
天津中医药大学2022年硕士研究生入学考试护理综合考试科目及参考大纲
2021-09-14
湖北医药学院2022年硕士研究生护理综合考试大纲(308)
2021-09-13
广西右江民族医学院2021年硕士研究生入学考试 护理综合考试大纲
2021-09-13
河北中医学院全国硕士研究生入学统一考试护理综合(308)考试大纲
2021-09-13
温州医科大学2022硕士研究生入学考试护理综合考试科目及参考大纲
2021-08-24
2022年贵州医科大学硕士研究生招生护理综合考试大纲
2021-08-18
江南大学2022硕士研究生初试护理综合308自命题考试大纲
2021-08-12
首都医科大学2022硕士研究生入学初试护理综合自命题考试大纲
2021-08-09
北京大学2022硕士研究生护理综合考试大纲
2021-08-06
暨南大学2022年硕士入学考试护理综合考试大纲
2021-07-29
长春中医药大学2022年硕士研究生护理学专业综合考试大纲
2021-07-28
长春中医药大学2022年硕士研究生外科护理学科目考试大纲
2021-07-28
长春中医药大学2022年硕士研究生内科护理学科目考试大纲
2021-07-28
长春中医药大学2022年硕士研究生护理学基础科目考试大纲
2021-07-28
开始更新!2022年硕士研究生护理综合308考试大纲汇总
2021-07-23
承德医学院2022年硕士研究生护理学专业综合考试大纲
2021-07-20
2020年北京中医药大学研究生护理学院入学考试复试笔试考试科目
2020-11-23
2021成都医学院硕士研究生入学考试 护理综合考试科目及考试大纲
2020-11-23
南华大学发布2021年硕士研究生入学考试初试科目考试大纲
2020-11-19
华中科技大学硕士研究生入学考试(护理综合 308)考试大纲
2020-11-19
蚌埠医学院2021年硕士研究生招生考试护理综合(308)大纲
2020-11-18
加载更多
第1页
第2页
正保医学教育网客户端
免费下载