护理考研

考试动态
复习指导
首页 > 护理考研 > 考试大纲 > 正文

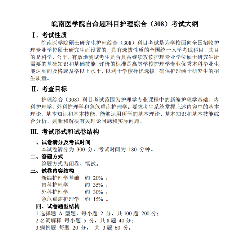
2023皖南医学院自命题科目护理综合(308)考试大纲

皖南医学院发布2023自命题科目护理综合(308)考试大纲,具体内容如下:

点击下载:

皖南医学院自命题科目护理综合(308)考试大纲

308考试大纲

推荐阅读:开始更新!2023年硕士研究生护理综合308考试大纲汇总

以上就是“2023皖南医学院自命题科目护理综合(308)考试大纲”的全部内容,由医学教育网小编整理,希望对大家有所帮助!想了解更多医学考研知识及内容,请继续关注医学教育网医学考研栏目。

正保医学教育网
上医学教育网 做成功医学人
打开APP
热点推荐:
考生必看
取消
复制链接,粘贴给您的好友

复制链接,在微信、QQ等聊天窗口即可将此信息分享给朋友
前往医学教育网APP查看,体验更佳!
取消 前往
您有一次专属抽奖机会
可优惠~
领取
优惠
注:具体优惠金额根据商品价格进行计算
恭喜您获得张优惠券!
去选课
已存入账户 可在【我的优惠券】中查看