2026年护士执业资格考试教材已经公布,相信每位护士考生都比较关心今年的教材变化。经过咱们教务团队细致的审阅与对比,发现今年教材的变化程度比较适中,不会给大家带来过大的调整压力。
不过需要留意的是,这些变动的分布相对零散一些,主要集中在内科、妇产科,以及法规与护理管理相关内容板块。具体的变动形式也比较多样,像部分数值的更新、个别描述的优化等情况都有涉及。内容汇总如下:
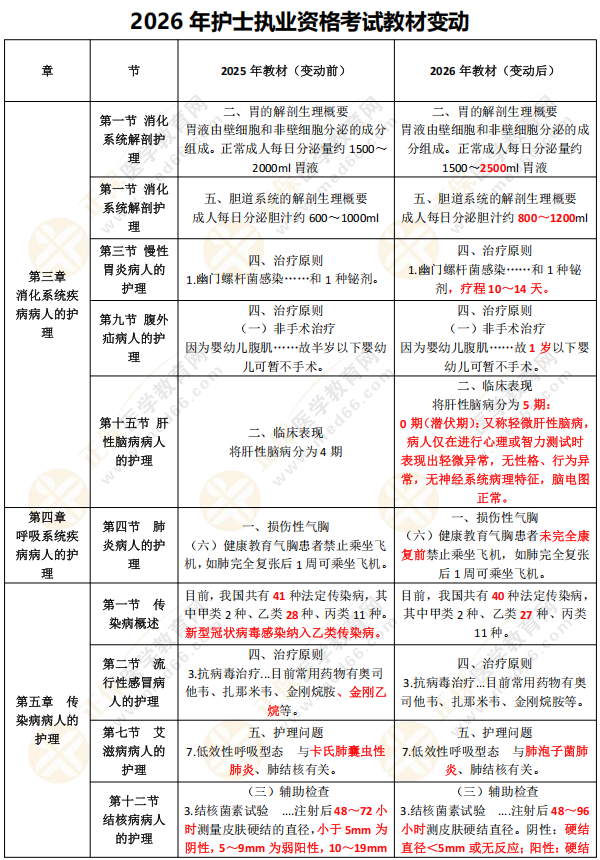
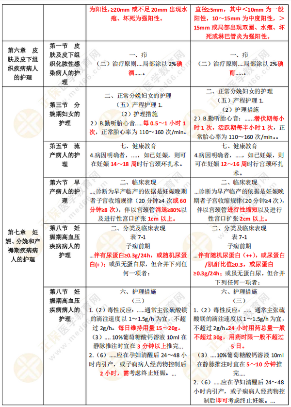
部分内容预览↓


……
扫码加群,速领《2026年护士执业资格教材变动》电子版,还有更多优惠课程、备考方案免费定制,快快添加咨询吧!

温馨提示:该二维码在一定时间内有效,若扫码后提示“活动已结束”,可直接通过该二维码添加管理员进行咨询。
很多准备参加2026年护士资格考试的考生存在基础薄弱、备考时间少等多种影响复习效果的问题,选择一套与新版大纲、与教材完全同步的高质量课程对备考而言至关重要。医学教育网课程、习题、资料均严格按照2026年新版考试大纲及教材精心编排,陆续更新中,请考生放心学习。
小编建议这些同学加入医学教育网2026年护士资格资格培训课程,专业老师帮忙梳理知识内容,分析考情与答题技巧,多种班型配置可以满足不同基础考生的多种学习需求。
立即了解>
【医学教育网原创·转载必究】