医学百科类

考试动态
复习指导
互动交流
首页 > 医学百科类 > 肺癌 > 正文

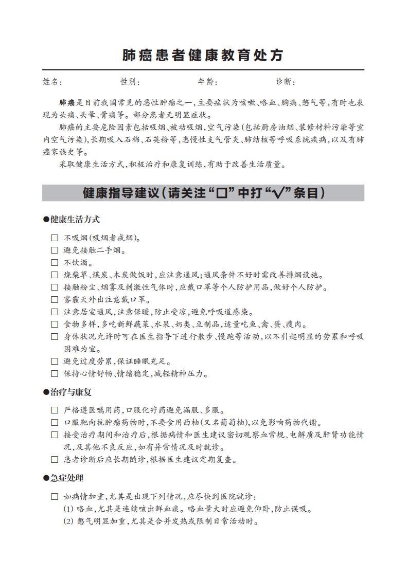
肺癌患者健康教育处方

肺癌是目前我国常见的恶性肿瘤之一,主要症状为咳嗽、咯血、胸痛、憋气等,有时也表 现为头痛、头晕、骨痛等。部分患者无明显症状。 肺癌的主要危险因素包括吸烟、被动吸烟,空气污染(包括厨房油烟、装修材料污染等室 内空气污染),长期吸入石棉、石英粉等,患慢性支气管炎、肺结核等呼吸系统疾病,以及有肺 癌家族史等。 采取健康生活方式,积极治疗和康复训练,有助于改善生活质量。

5.肺癌患者健康教育处方_00

5.肺癌患者健康教育处方_01

以上关于肺癌的知识点及处方单,由医学教育网编辑为您整理,希望可以帮助到大家!更多疾病防治方法及相关科普知识,敬请关注医学教育网。

正保医学教育网
上医学教育网 做成功医学人
打开APP
精品课程

正副高主任医师助考之星

助考之星题库软件

2180

立即购买
热点推荐:
考生必看
取消
复制链接,粘贴给您的好友

复制链接,在微信、QQ等聊天窗口即可将此信息分享给朋友
前往医学教育网APP查看,体验更佳!
取消 前往
您有一次专属抽奖机会
可优惠~
领取
优惠
注:具体优惠金额根据商品价格进行计算
恭喜您获得张优惠券!
去选课
已存入账户 可在【我的优惠券】中查看