下载APP
医学百科类
首页
>
医学百科类
>
肺结核
为什么会得肺结核?哪些人容易得肺结核?
2022-08-19
出现哪些症状就要担心患上肺结核了?
2022-08-02
肺结核是怎么传播的?
2022-07-14
肺结核主要通过呼吸道传播吗?
2022-06-24
肺结核的传播途径以及易感人群!
2022-06-15
肺结核的并发症会有哪些?
2022-06-07
为什么会得肺结核瘤?以及肺结核的传播途径!
2022-06-01
肺结核的有效治疗方法有哪些?
2022-05-26
肺结核的诱发因素有哪些?
2022-04-27
肺结核的预防方法
2022-04-21
肺结核一定会传染吗?哪些情况不传染?
2022-01-25
肺结核的常见分类有哪些?
2022-01-12
肺结核的6大早期症状!
2021-03-29
新冠疫苗每个人都要打吗-新冠疫苗每年都要打吗?
2021-03-19
咳嗽三周或以上,伴痰血,要高度怀疑肺结核可能!
2021-03-11
肺结核诊断需要做结核杆菌检查的表现
2021-03-10
发热、咳嗽、咳痰、咯血有可能是肺结核吗?肺结核的临床表现
2021-03-08
咳嗽超过3周,当心肺结核
2021-03-05
央视新闻发布:哪些人不适合接种新冠肺炎疫苗?
2021-03-01
结核病可治愈,谈“核”色变大可不必!
2021-02-25
肺结核病理改变——渗出性病变
2021-02-25
肺结核疾病——结核菌的致病性和毒力
2021-02-03
感冒了能接种新冠疫苗吗?
2021-01-29
新冠疫苗接种后能保持多久
2021-01-29
新冠肺炎疫苗哪些人可以接种?
2021-01-29
这9种人群不能接种新冠病毒疫苗!
2021-01-29
新冠疫苗接种后有哪些注意事项?
2021-01-29
新冠疫苗为什么打两针 新冠疫苗第二针不打可以吗?
2021-01-29
接种新冠疫苗有哪些好处?有高血压的人可以接种疫苗吗?
2021-01-29
哪些人不适合打新冠疫苗?
2021-01-29
新冠疫苗打几针?接种前后应该注意什么?
2021-01-29
新冠疫苗接种禁忌症和注意事项有哪些?
2021-01-26
中国新冠疫苗副作用及后遗症有哪些
2021-01-26
治疗肺结核药物的详细介绍!
2021-01-22
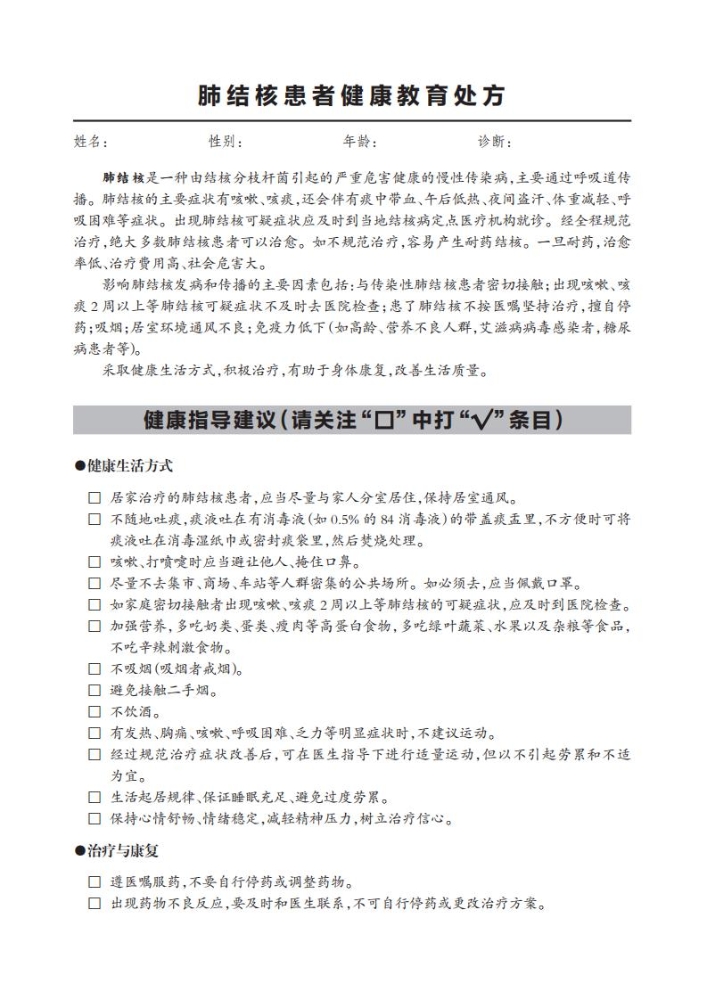
肺结核患者健康教育处方
2020-12-30
肺结核发病过程总结!
2020-12-15
感染肺结核的危险因素有哪些?赶紧了解!
2020-11-30
肺结核易感人群有哪些?
2020-11-24
继发性肺结核临床表现差异很大!
2020-11-19
肺结核阴性会传染吗?!
2020-10-19
肺结核可以治愈吗,如何治疗比较好,选择药物手术治疗
2020-10-13
肺结核患者应维持营养和能量的充足摄入!
2020-10-09
肺结核病的主要症状有哪些?
2020-09-30
根据病变部位及疾病进展情况,可将肺结核分为6类!
2020-09-25
结核病是什么?肺结核有哪些危害?得了肺结核会有哪些症状?
2020-09-24
如何判断是否患病肺结核?!
2020-09-21
结核病会传染吗?4类结核病高危人群要注意!
2020-09-18
治疗肺结核的药物主要有七种,常见不良反应和禁忌!
2020-09-15
肺结核常见7大症状不能忽视!1人患恐全家感染
2020-09-11
根据病变部位、疾病进展情况分类,肺结核分为6种!
2020-09-07
加载更多
第1页
第2页
第3页
第4页
第5页
正保医学教育网客户端
免费下载
选课
试听
招生方案
咨询
直播