口腔执业医师

考试动态
复习指导

本次缴费不开通补缴费!2021口腔执业医师威海考点缴费公告发布

本次缴费不开通补缴费!2021口腔执业医师威海考点缴费公告发布!具体缴费起止时间,缴费入口及缴费说明及注意事项,医学教育网编辑整理分享如下:

缴费时间 (2)

根据2021年医师资格考试工作安排,2020年通过实践技能考试但综合笔试未通过及2021通过实践技能考试的考生可以参加医师资格考试综合笔试。网上缴费时间为2021年7月5日上午9点-7月14日24点。考生缴费前请详细阅读附件,本次缴费不开通补缴费,逾期未缴费者视为自动放弃此次考试。对于因个人原因缴费后不参加考试的考生不予退费。

网上缴费由“易宝支付”缴费平台提供服务,该平台可支持多种银行卡及微信支付(支付宝暂不支持),考生可根据自己的情况在安全的上网环境中进行网上缴费操作。

根据原山东省卫生计生委《关于重新公布医师和护士执业资格考试综合笔试收费标准的通知》(鲁卫财字〔2017〕48号)具体收费标准为:医学综合笔试考试缴费标准为64元/人/单元;执业医师(4个单元)256元/人;助理医师(2个单元)128元/人。

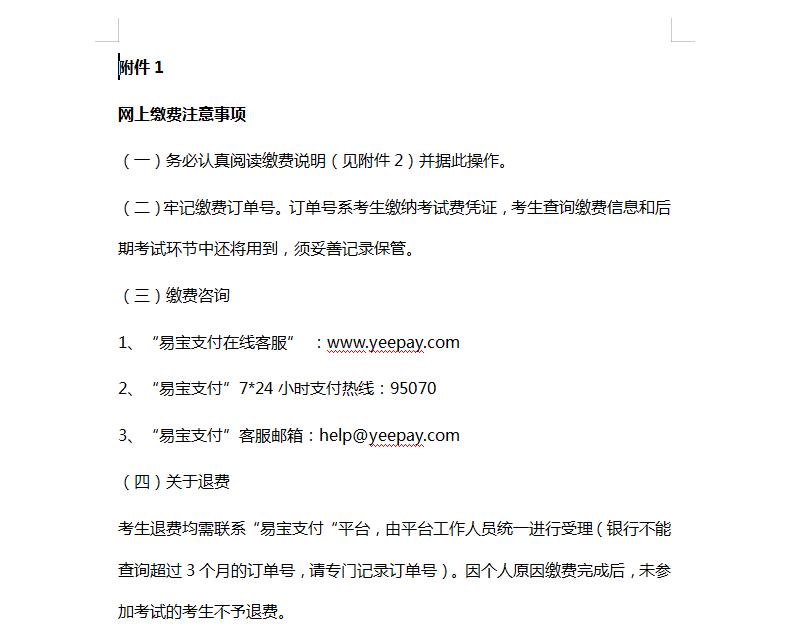
附件1:网上缴费注意事项

网上缴费注意事项

附件2: 网上缴费注意事项及缴费说明

2021年7月2日

推荐阅读:

2021年口腔执业医师笔试19大科目冲刺模拟测试750题!

测一测!2021年口腔执业医师综合笔试冲刺模考600题!

【直播回放】2021口腔执业医师综合笔试仿真模考解析-雪松

等你来战!2021年全国口腔执业医师资格综合笔试仿真模考大赛

2021年医师资格综合笔试缴费时间/方式/标准各考点官方通知汇总

2021年国家医师资格实践技能考试各地成绩查询时间|入口|名单汇总

以上“本次缴费不开通补缴费!2021口腔执业医师威海考点缴费公告发布”的内容由医学教育网整理,如果对您有所帮助,可以分享给您的朋友和同学。

正保医学教育网
上医学教育网 做成功医学人
打开APP
全部评论(0打开APP查看全部 >
精品课程

高效定制班

直播+录播 含班级服务

4180

查看详情
热点推荐:
0
0
0
评论
取消
复制链接,粘贴给您的好友

复制链接,在微信、QQ等聊天窗口即可将此信息分享给朋友
前往医学教育网APP查看,体验更佳!
取消 前往
您有一次专属抽奖机会
可优惠~
领取
优惠
注:具体优惠金额根据商品价格进行计算
恭喜您获得张优惠券!
去选课
已存入账户 可在【我的优惠券】中查看