口腔执业医师

考试动态
复习指导

精编考点记忆!2021口腔执业医师《医学微生物学》15条!

精编考点记忆!2021口腔执业医师《医学微生物学》15条!医学教育网编辑整理分享具体干货内容如下,备战口腔执业医师的考生们快记起来!

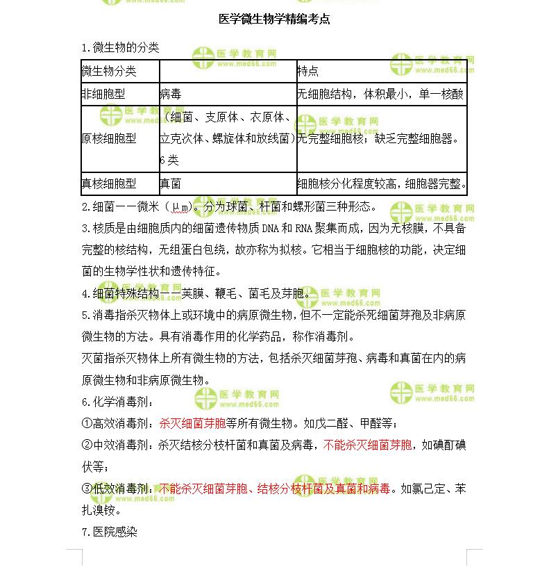
《医学微生物学》精编考点

医学微生物学精编考点

医学微生物学精编考点精编考点

医学微生物精编考点

9.菌血症——细菌入血,未繁殖,一过性存在。

10.败血症——细菌入血繁殖,产生毒素,引起全身中毒症状。

11.脓毒血症——化脓菌入血繁殖,扩至其他器官,产生新的化脓灶。

12.目前医院感染最常见的致病菌——耐甲氧西林金黄色葡萄球菌。

13.肠出血性大肠埃希菌:O157:H7血清型——出血性结肠炎(血样便腹泻)。

14.鉴别肺炎链球菌与甲型溶血性链球菌——胆汁溶菌试验及菊糖发酵试验。

15.肺炎链球菌主要毒力因子——荚膜。

〖医学教育网版权所有,转载必究

【推荐】

这些考区笔试延期,口腔执业医师考生热点问题汇总!

【防疫通知】2021医师资格综合笔试考前考生须知汇总(口腔类别)

以题带点!口腔执业医师综合笔试甄选模拟试题100道!

黄金考点get√:口腔执业医师19门科目60张思维导图

最后一卷!2021年口腔执业医师逆袭模考测练等你来战!

“精编考点记忆!2021口腔执业医师《医学微生物学》15条!”的内容由医学教育网小编搜集整理,更多相关信息,敬请关注医学教育网口腔执业医师辅导精华栏目。

正保医学教育网
上医学教育网 做成功医学人
打开APP
全部评论(0打开APP查看全部 >
精品课程

高效定制班

直播+录播 含班级服务

4180

查看详情
热点推荐:
0
0
0
评论
取消
复制链接,粘贴给您的好友

复制链接,在微信、QQ等聊天窗口即可将此信息分享给朋友
前往医学教育网APP查看,体验更佳!
取消 前往
您有一次专属抽奖机会
可优惠~
领取
优惠
注:具体优惠金额根据商品价格进行计算
恭喜您获得张优惠券!
去选课
已存入账户 可在【我的优惠券】中查看