口腔主治医师考试
考试动态
栏目首页
考试大纲
报名条件
报名时间
考试时间
考试成绩
资格证书
准考证
复习指导
辅导精华
考试经验
互动交流
嘉宾访谈
首页
>
口腔主治医师考试
>
报名时间
> 正文
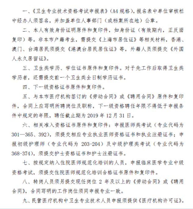
上海2020年口腔主治医师考试报名现场审核的材料
医学教育网
2019-12-04
大号
上海2020年
口腔主治
医师考试报名现场审核的材料有什么?为了帮助大家了解,医学教育网为大家搜集整理如下:
展开阅读全文
正保医学教育网
上医学教育网 做成功医学人
打开APP
小编精选
【成绩订阅】2025年卫生资格考试成绩,提前订阅!
分享:
全部评论(
0
)
打开APP查看全部 >
精品课程
口腔主治医师-无忧实验班
报名/考试不过按协议重学
¥
1780
了解详情
热点推荐:
遂宁关于领取2025年口腔主治医师考试资格证书的通知
济南关于办理2025年度口腔主治医师考试合格证书的通知
南充考点关于领取2025年口腔主治医师证书的提示
湖北关于发放2025年度口腔主治医师考试合格人员证书的通知
关于贵州省2025年口腔主治医师考试合格证书领取的提示
考生必看
考试介绍
考试科目
考试大纲
考试时间
报考条件
报名时间
报名方式
成绩查询
分数线
APP下载
正保医学教育网客户端
免费下载
0
0
0
评论
选课
试听
招生方案
资料
直播
取消
复制链接,粘贴给您的好友
复制链接,在微信、QQ等聊天窗口即可将此信息分享给朋友
取消
复制链接
前往医学教育网APP查看,体验更佳!
取消
前往
您有一次专属抽奖机会
可优惠
~
元
领取
优惠
注:具体优惠金额根据商品价格进行计算
恭喜您获得
张优惠券!
去选课
已存入账户 可在
【我的优惠券】
中查看