临床执业医师

考试动态
复习指导

2026年临床执业医师考试《医学免疫学》考试大纲免费下载

考试大纲下载教材变动35%教材变动解读&分析

2026年临床执业医师考试大纲《医学免疫学》部分经网校专业老师比对,与2025年相比没有变动,请各位考生安心尽早备考复习!

获取完整版考试大纲+教材变动

扫码添加专属微信老师,速领【完整版】2026年临床执业医师资格考试大纲,还有重要的教材变动细则以及专业解读&分析。

官网信息页_1

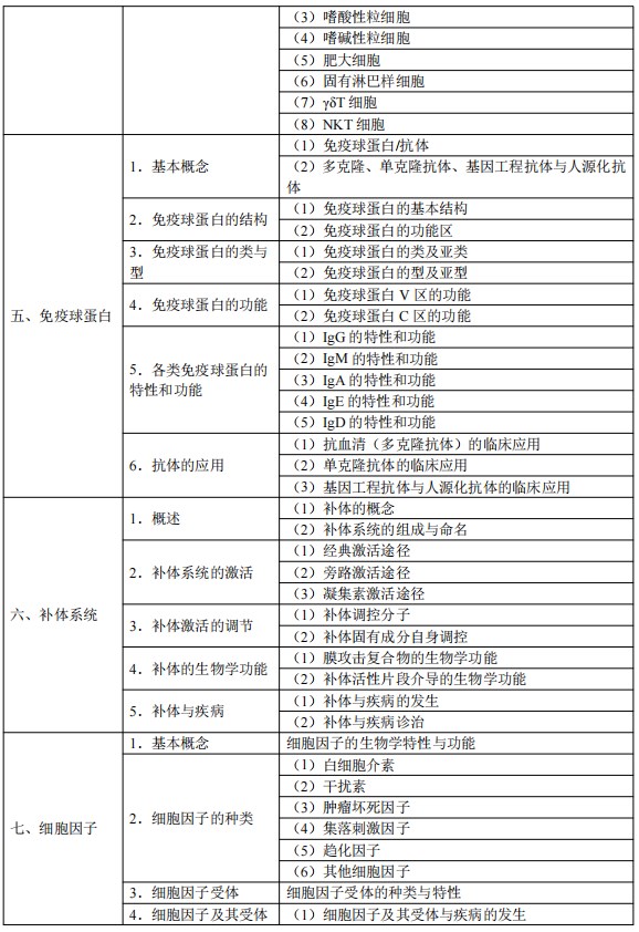
2026年临床执业医师《医学免疫学》考试大纲2024临床执业医师考试大纲-医学免疫学1

2024临床执业医师考试大纲-医学免疫学2

2024临床执业医师考试大纲-医学免疫学3

2024临床执业医师考试大纲-医学免疫学4

2024临床执业医师考试大纲-医学免疫学5

2026年临床执业医师考试大纲已公布!赶快开始备考复习!正保医学教育网2026临床执业医师辅导课程会根据26年考试大纲及教材内容进行录制,网校老师也会在日常授课过程中针对变动部分重点强调。专业师资团队领航指导,科学规划阶段课程有的放矢。所以,跟着网校老师学,大纲教材变动也不慌!

m站_app-推荐右侧图

【热点关注】

【完整版汇总】2026年医师资格考试大纲&教材变动免费下载

【汇总】2026年医师资格考试报名审核时间|地点|要求汇总

【考生必备】速领2026年医师资格考试《报名指导工具包》!

正保医学教育网
上医学教育网 做成功医学人
打开APP
全部评论(0打开APP查看全部 >
精品课程

高效定制班

直播+录播 含班级服务

4180

详情>>
热点推荐:
0
0
0
评论
取消
复制链接,粘贴给您的好友

复制链接,在微信、QQ等聊天窗口即可将此信息分享给朋友
前往医学教育网APP查看,体验更佳!
取消 前往
您有一次专属抽奖机会
可优惠~
领取
优惠
注:具体优惠金额根据商品价格进行计算
恭喜您获得张优惠券!
去选课
已存入账户 可在【我的优惠券】中查看