临床执业医师

考试动态
复习指导

医学教育网临床执业医师:《答疑周刊》2022年第23期

医学教育网临床执业医师:《答疑周刊》2022年第23期已更新,由于不可抗力因素存在,骨折损伤常意外出现。骨折损伤并非小伤,正如俗话言:伤筋动骨一百天。我们要了解骨折的成因、然后进行治疗,下面给总结相关骨折成因、治疗以及复位的相关知识点。

问题索引:

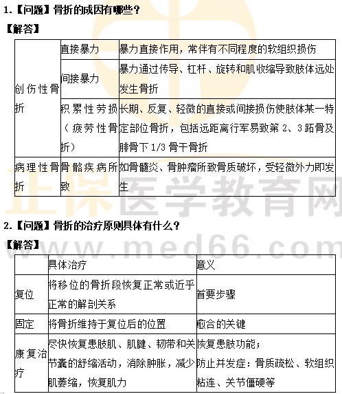
1.【问题】骨折的成因有哪些?

2.【问题】骨折的治疗原则具体有什么?

3.【问题】复位手法的优缺点及固定方法有什么?

具体解答:

1

2

附件下载: 医学教育网临床执业医师《答疑周刊》2022年第23期

热点关注:

病例分析22分怎么拿到手?4月20日19:30临床技能直播密授!

25个技能视频 | 临床医师「理论精讲+实操精讲」干货免费领!

全国临床执业医师考试实践技能病史采集历年模拟考题汇总

免费直播∣2022年临床医师「焦点章节」分数怎么拿?汤以恒6小时直播稳了!

全国临床执业医师实践技能第二站体格检查历年模考题汇总

以上就是医学教育网关于“医学教育网临床执业医师:《答疑周刊》2022年第23期”的相关介绍,希望能够帮助到大家,更多资讯尽在医学教育网临床执业医师栏目!

正保医学教育网
上医学教育网 做成功医学人
打开APP
全部评论(0打开APP查看全部 >
精品课程

高效定制班

直播+录播 含班级服务

4180

详情>>
热点推荐:
0
0
0
评论
取消
复制链接,粘贴给您的好友

复制链接,在微信、QQ等聊天窗口即可将此信息分享给朋友
前往医学教育网APP查看,体验更佳!
取消 前往
您有一次专属抽奖机会
可优惠~
领取
优惠
注:具体优惠金额根据商品价格进行计算
恭喜您获得张优惠券!
去选课
已存入账户 可在【我的优惠券】中查看