临床执业医师

考试动态
复习指导

医学教育网临床执业医师:《答疑周刊》2023年第32期

医学教育网临床执业医师:《答疑周刊》2023年第32期已更新,运动系统中骨肿瘤是最后一个章节,每年考试的常考点总结如下述表格,希望能给大家的学习带来帮助。

问题索引

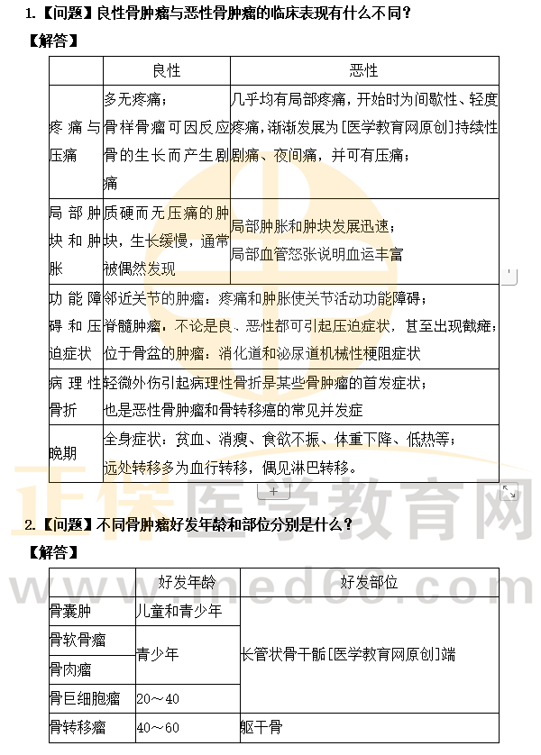
1.【问题】良性骨肿瘤与恶性骨肿瘤的临床表现有什么不同?

2.【问题】不同骨肿瘤好发年龄和部位分别是什么?

3.【问题】生化检查在骨肿瘤中诊断价值是什么?

具体解答:

1

3

附件下载:医学教育网临床执业医师《答疑周刊》2023年第32期

热点关注:

【新】2023年临床执业医师技能+笔试考试大纲内容汇总

2023年临床执业医师教材变化大?各科变动对比速查!

2023年临床执业医师网课如何选择?购课备考指南!

戒掉拖延症!2023年临床执业医师“必考考点+复习技巧”备考资料每周一读

以上就是医学教育网关于“医学教育网临床执业医师:《答疑周刊》2023年第32期”的相关介绍,希望能够帮助到大家,更多资讯尽在医学教育网临床执业医师栏目!

正保医学教育网
上医学教育网 做成功医学人
打开APP
全部评论(0打开APP查看全部 >
精品课程

高效定制班

直播+录播 含班级服务

4180

详情>>
热点推荐:
0
0
0
评论
取消
复制链接,粘贴给您的好友

复制链接,在微信、QQ等聊天窗口即可将此信息分享给朋友
前往医学教育网APP查看,体验更佳!
取消 前往
您有一次专属抽奖机会
可优惠~
领取
优惠
注:具体优惠金额根据商品价格进行计算
恭喜您获得张优惠券!
去选课
已存入账户 可在【我的优惠券】中查看