临床执业医师

考试动态
复习指导

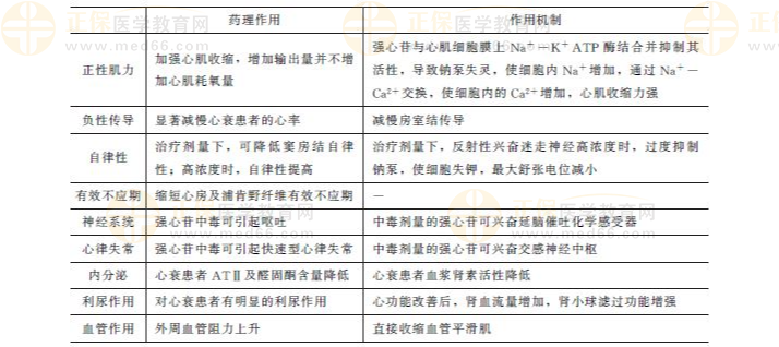
2021年临床执业医师考点梳理:强心苷药理作用及机制

关于“2021年临床执业医师考点梳理:强心苷药理作用及机制”的内容,相信很多考生都在关注,医学教育网编辑为大家整理了强心苷药理作用及机制相关内容,详情如下:

不良反应:

(1)心脏反应:是地高辛最严重、最危险的不良反应,约有50%的病例发生各种类型心律失常

1)快速型心律失常:地高辛中毒最多见和最早见的是室性期前收缩,约占心脏毒性发生率的1/3,也可发生二联律、三联律及心动过速,甚至发生心室颤动。

2)房室传导阻滞:地高辛引起的房室传导阻滞除与提高迷走神经兴奋性有关外,还与高度抑制Na+,K+-ATP酶有关。

3)窦性心动过缓:地高辛可因抑制窦房结、降低其自律性而发生窦性心动过缓,有时可使心率降至60次/分以下。一般应作为停药的指征之一。

(2)胃肠道反应:是地高辛最常见的早期中毒症状。主要表现为厌食、恶心、呕吐及腹泻等。剧烈呕吐可导致失钾而加重地高辛中毒,所以应注意补钾或考虑停药。

(3)中枢神经系统反应:主要表现有眩晕、头痛、失眠、疲倦和谵妄等症状及视觉障碍,如黄视、绿视症及视物模糊等。视觉异常通常是地高辛中毒的先兆,可作为停药的指征。

编辑推荐:

2021年临床执业医师考生专享应试宝典电子书免费领pdf版!

临床执业医师精神神经系统太难 熟记这33大考点帮你一点点拿下TA

核心考点get√:临床执业医师各章节217条重点&24张图速记!

【26科】临床执业医师各科目重难点梳理/复习攻略!转发收藏!

2021临床执业医师高效定制班

以上关于“2021年临床执业医师考点梳理:强心苷药理作用及机制”的文章由医学教育网编辑整理搜集,希望可以帮助到大家,更多的文章随时关注医学教育网临床执业医师辅导精华栏目!

〖医学教育网版权所有,转载务必注明出处,违者将追究法律责任〗

正保医学教育网
上医学教育网 做成功医学人
打开APP
全部评论(0打开APP查看全部 >
精品课程

高效定制班

直播+录播 含班级服务

4180

详情>>
热点推荐:
0
0
0
评论
取消
复制链接,粘贴给您的好友

复制链接,在微信、QQ等聊天窗口即可将此信息分享给朋友
前往医学教育网APP查看,体验更佳!
取消 前往
您有一次专属抽奖机会
可优惠~
领取
优惠
注:具体优惠金额根据商品价格进行计算
恭喜您获得张优惠券!
去选课
已存入账户 可在【我的优惠券】中查看