临床执业医师

考试动态
复习指导

总结归纳!临床执业医师考试消化系统科目特点/复习要点/易混淆考点!

全国临床执业医师考试中消化系统是历年考试题量最多的系统(每年约占80分左右),因此,不存在取舍问题,大纲要求的内容均为重点。良好的开端是成功的一半,加油!

一、消化系统科目特点/复习要点

消化系统科目特点及复习要点

二、消化系统科目易混淆考点

消化系统1

消化系统2

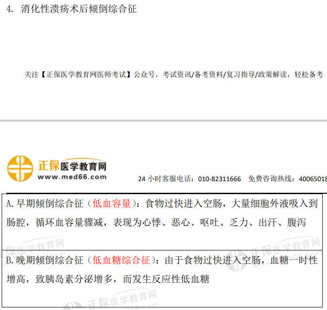
消化性溃疡

肝癌

肝硬化

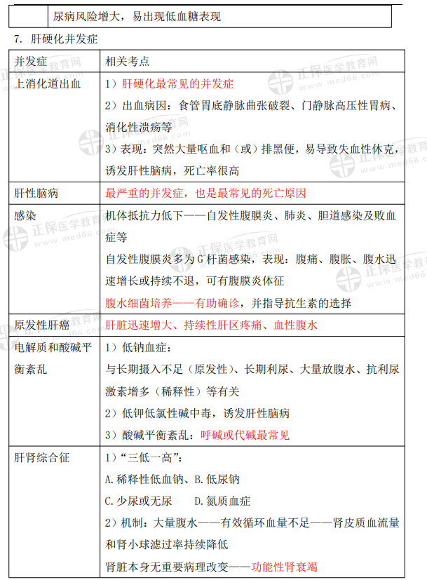
肝硬化并发症

肝性脑病

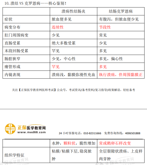
克罗恩病

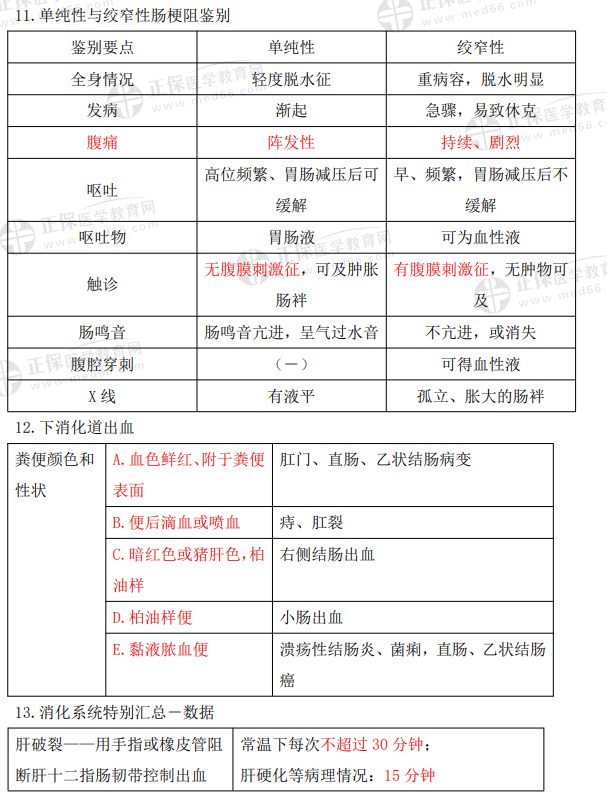
肠梗阻



消化系统课程

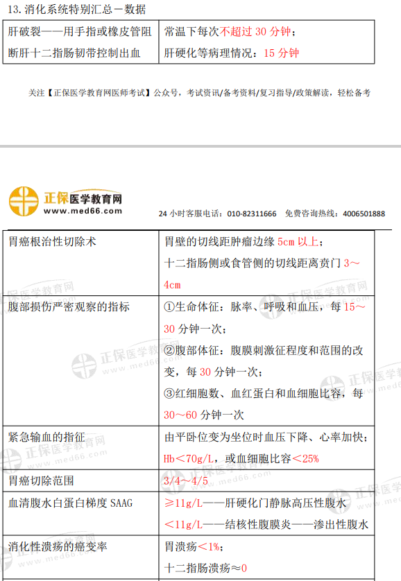
消化系统特别汇总

编辑推荐:

一文get!临床执业医师考试26大科目分值比例及120+重难点梳理!

临床执业医师考试拿证成功经验=科学的复习计划+复习方法

2021年国家临床执业医师考试题型设置及考核方式!

2021临床执业医师考试资料

以上就是“临床执业医师考试消化系统科目特点/复习要点/易混淆考点!”所有内容了,更多的考试资料随时关注医学教育网临床执业医师辅导精华栏目!预祝大家顺利通过考试!

〖医学教育网版权所有,转载务必注明出处,违者将追究法律责任〗

正保医学教育网
上医学教育网 做成功医学人
打开APP
全部评论(0打开APP查看全部 >
精品课程

高效定制班

直播+录播 含班级服务

4180

详情>>
热点推荐:
0
0
0
评论
取消
复制链接,粘贴给您的好友

复制链接,在微信、QQ等聊天窗口即可将此信息分享给朋友
前往医学教育网APP查看,体验更佳!
取消 前往
您有一次专属抽奖机会
可优惠~
领取
优惠
注:具体优惠金额根据商品价格进行计算
恭喜您获得张优惠券!
去选课
已存入账户 可在【我的优惠券】中查看