临床执业医师

考试动态
复习指导

全国2021年临床执业医师女性生殖系统科目特点、复习要点和易错考点总结

全国临床执业医师女性生殖系统约占50分左右,用一个字来形容女性生殖系统的话,“网”字最合适。其主要原因是因为考点分布杂乱如网,内容交叉。例如:接触性出血、绝经后阴道流血、停经后阴道流血、异常阴道流血等等,一个出血就可出现在不同的单元中,这些易混淆的专业名词,搞得大家头晕目眩。因此,大家只有时刻保持清醒的头脑、缕清考点之间的脉络,才不会迷失其中。

临床执业医师女性生殖系统科目特点、复习要点

序号

单元

历年分值

1

女性生殖系统解剖

2~3

2

女性生殖系统生理

0~1 

3

妊娠生理

1~2 

4

妊娠诊断

1~2 

5

孕期监护与孕期保健

2~3 

6

正常分娩

2~3 

7

正常产褥

1~2 

8

病理妊娠

8~10 

9

妊娠合并内、外科疾病

2~3 

10

遗传咨询、产前筛查、产前诊断

0~1 

11

异常分娩

0~1 

12

分娩期并发症

1~3 

13

产褥期并发症

0~1 

14

女性生殖系统炎症

2~3 

15

女性生殖器官肿瘤

5~8 

16

妊娠滋养细胞疾病

1~2 

17

生殖内分泌疾病

5~6 

18

子宫内膜异位症和子宫腺肌病

1~2 

19

盆底功能障碍性及生殖器官损伤疾病

0~1 

20

不孕症与辅助生殖技术

1~2 

21

计划生育

2~3 

22

妇女保健

0~1 

女性生殖系统易错考点总结

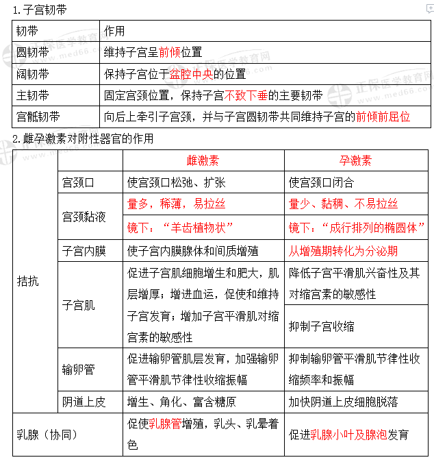
子宫韧带

子宫大小

子痫前期

胎儿窘迫

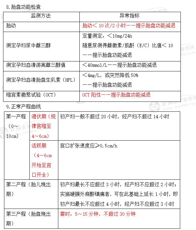
胎盘功能检查

异常产程曲线

枕先露的分娩机制

枕先露的分娩机制

流程

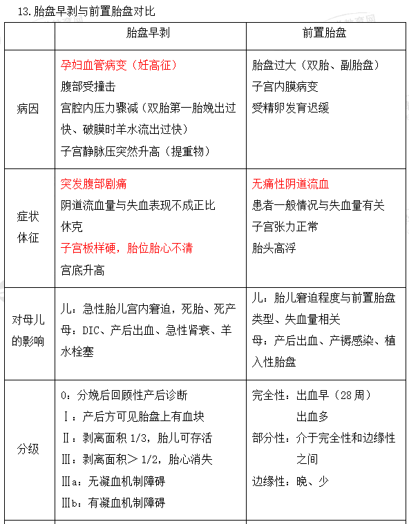
胎盘早剥与前置胎盘对比1

胎盘早剥与前置胎盘对比3

胎盘早剥与前置胎盘对比4

完整版的内容进群完成任务即可领取pdf版本!

扫码入群

以上就是“全国2021年临床执业医师女性生殖系统科目特点、复习要点和易错考点总结”所有内容了,更多的考试资料随时关注医学教育网临床执业医师辅导精华栏目!预祝大家顺利通过考试!

〖医学教育网版权所有,转载务必注明出处,违者将追究法律责任〗

正保医学教育网
上医学教育网 做成功医学人
打开APP
全部评论(0打开APP查看全部 >
精品课程

高效定制班

直播+录播 含班级服务

4180

详情>>
热点推荐:
0
0
0
评论
取消
复制链接,粘贴给您的好友

复制链接,在微信、QQ等聊天窗口即可将此信息分享给朋友
前往医学教育网APP查看,体验更佳!
取消 前往
您有一次专属抽奖机会
可优惠~
领取
优惠
注:具体优惠金额根据商品价格进行计算
恭喜您获得张优惠券!
去选课
已存入账户 可在【我的优惠券】中查看