临床执业医师

考试动态
复习指导

2021年临床执业医师考试生物化学易混淆考点汇总/科目特点

全国临床执业医师考试生物化学约占15分左右,是大家公认的偏难科目,生物化学主要考察蛋白质的结构与功能、核酸以及糖、脂肪和蛋白质三大物质的代谢,大家一定要集中火力重点突破,“学练结合”,用做题代替死记硬背。

序号

单元

历年分值

1

蛋白质的结构与功能

1~2

2

核酸的结构与功能

1~2

3

1~2

4

糖代谢

1~2

5

生物氧化

0~1

6

脂类代谢

1~2

7

氨基酸代谢

1~2

8

核苷酸代谢

1~2

9

遗传信息的传递

0~1

10

蛋白质生物合成

0~1

11

基因表达调控

0~1

12

信号转导

0~1

13

重组DNA技术

0~1

14

癌基因与抑癌基因

0~1

15

血液生化

1~2

16

肝生化

1~2

17

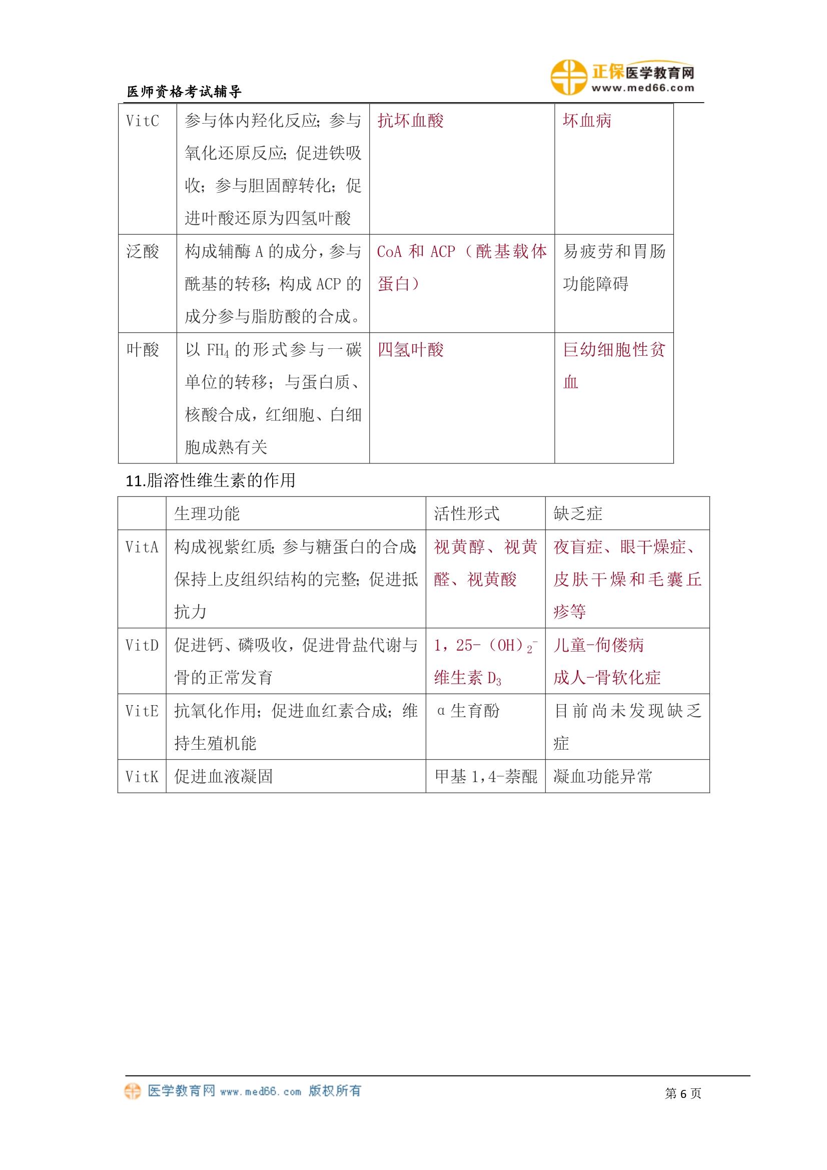
维生素

1~2

生物化学易混淆考点汇总

0_0_6

0_1_6


编辑推荐:

2021年临床执业医师笔试第一次模考大赛开启 实战测评 免费做题600道!

2个月冲刺笔试!临床执业医师600+速记考点/300+易混淆考点汇总!

刷题实战——临床执业医师21年技能免考考生6月份必做试题150+道

临床执业

以上关于“2021年临床执业医师考试生物化学科目生物化学易混淆考点汇总”的文章由医学教育网编辑整理搜集,更多的知识点随时关注医学教育网临床执业医师辅导精华栏目!

〖医学教育网版权所有,转载务必注明出处,违者将追究法律责任〗

正保医学教育网
上医学教育网 做成功医学人
打开APP
全部评论(0打开APP查看全部 >
精品课程

高效定制班

直播+录播 含班级服务

4180

详情>>
热点推荐:
0
0
0
评论
取消
复制链接,粘贴给您的好友

复制链接,在微信、QQ等聊天窗口即可将此信息分享给朋友
前往医学教育网APP查看,体验更佳!
取消 前往
您有一次专属抽奖机会
可优惠~
领取
优惠
注:具体优惠金额根据商品价格进行计算
恭喜您获得张优惠券!
去选课
已存入账户 可在【我的优惠券】中查看