临床执业医师

考试动态
复习指导

泌尿系统「历年高频」易混淆考点:尿路结石影像学检查

导语
泌尿系统「历年高频」易混淆考点:尿路结石影像学检查如下,2023年临床执业医师考试复习如火如荼,冲刺阶段,跟着小编开启临床执业医师考试冲刺精编考点的学习吧!考前密训直播课表>>

汇总:如何鉴别易混淆考点不丢分?快来下载临床执业医师《易混淆考点鉴别手册》!

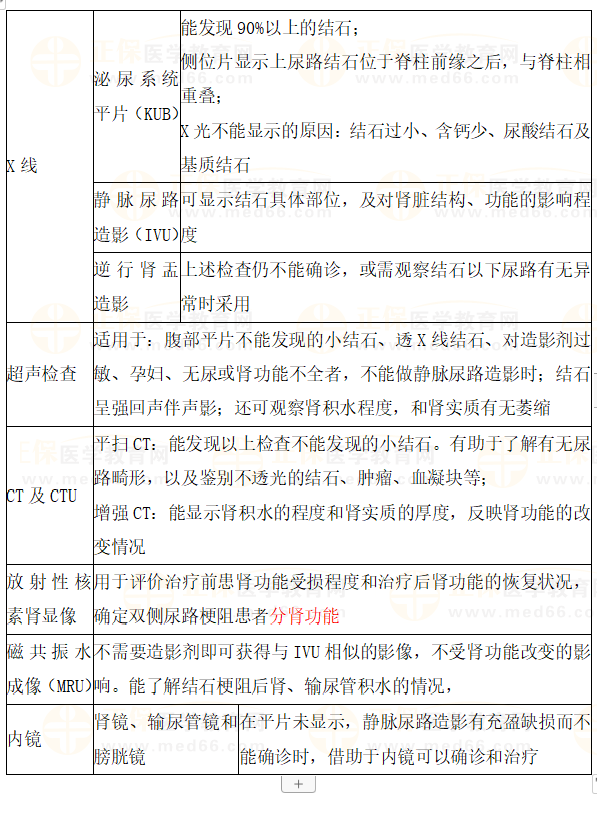
尿路结石影像学检查

尿路结石影像学检查

【本文为正保医学教育网原创整理,转载请注明来源正保医学教育网】

2023临床执业医师考试将于8月开考,各位考生一定要提前备考准备!提醒大家注意的是:很多知识点在实际命题中是串联起来考核的,所以大家在日常备考记忆的时候也需要特别注意。

2023临床执业医师高效定制班

相关推荐:

救急!上分速背!2023临床执业医师《考前速记100点》免费领!

国家医学考试中心2023年临床执业医师资格考试考前须知

如何鉴别易混淆考点不丢分?快来下载临床执业医师《易混淆考点鉴别手册》!

【全程陪考】2023医师考场答题技巧大放送,网校老师助你逢考必过!

【考前提醒】全国2023医师资格综合笔试考前提醒|注意事项汇总

正保医学教育网
上医学教育网 做成功医学人
打开APP
全部评论(0打开APP查看全部 >
精品课程

高效定制班

直播+录播 含班级服务

4180

详情>>
热点推荐:
0
0
0
评论
取消
复制链接,粘贴给您的好友

复制链接,在微信、QQ等聊天窗口即可将此信息分享给朋友
前往医学教育网APP查看,体验更佳!
取消 前往
您有一次专属抽奖机会
可优惠~
领取
优惠
注:具体优惠金额根据商品价格进行计算
恭喜您获得张优惠券!
去选课
已存入账户 可在【我的优惠券】中查看