临床执业医师

考试动态
复习指导

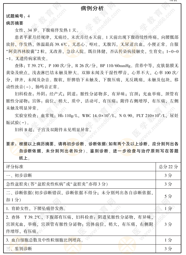
2021年临床执业医师实践技能——病史采集+病例分析考官评分手册04题

关于“2021年临床执业医师实践技能——病史采集+病例分析考官评分手册04题”的内容,相信很多考生都很关心,医学教育网为了帮助广大考生复习备考,特整理了具体的内容,赶紧收藏吧!

2021年临床执业医师实践技能——病史采集+病例分析考官评分手册04题

2021年临床执业医师实践技能——病史采集+病例分析考官评分手册04题2

2021年临床执业医师实践技能——病史采集+病例分析考官评分手册04题3

编辑推荐:

做题啦!2021年临床执业医师各大科目250道历年模拟试题精选练习!

21年临床执业医师实践技能考生必收藏:13大系统100个疾病诊断公式

【经典习题】2021年临床执业医师生物化学科目30个经典习题精选!

实战练习√临床执业医师实践技能病例分析历年考试还原考点练习题汇总25道&评分细则

医师技能直播班

以上关于“2021年临床执业医师实践技能——病史采集+病例分析考官评分手册04题”的内容由医学教育网编辑整理搜集,更多的文章随时关注医学教育网临床执业医师实践技能辅导精华栏目!

〖医学教育网整理,转载务必注明出处,违者将追究法律责任〗

正保医学教育网
上医学教育网 做成功医学人
打开APP
全部评论(0打开APP查看全部 >
精品课程

高效定制班

直播+录播 含班级服务

4180

详情>>
热点推荐:
0
0
0
评论
取消
复制链接,粘贴给您的好友

复制链接,在微信、QQ等聊天窗口即可将此信息分享给朋友
前往医学教育网APP查看,体验更佳!
取消 前往
您有一次专属抽奖机会
可优惠~
领取
优惠
注:具体优惠金额根据商品价格进行计算
恭喜您获得张优惠券!
去选课
已存入账户 可在【我的优惠券】中查看