临床执业医师

考试动态
复习指导

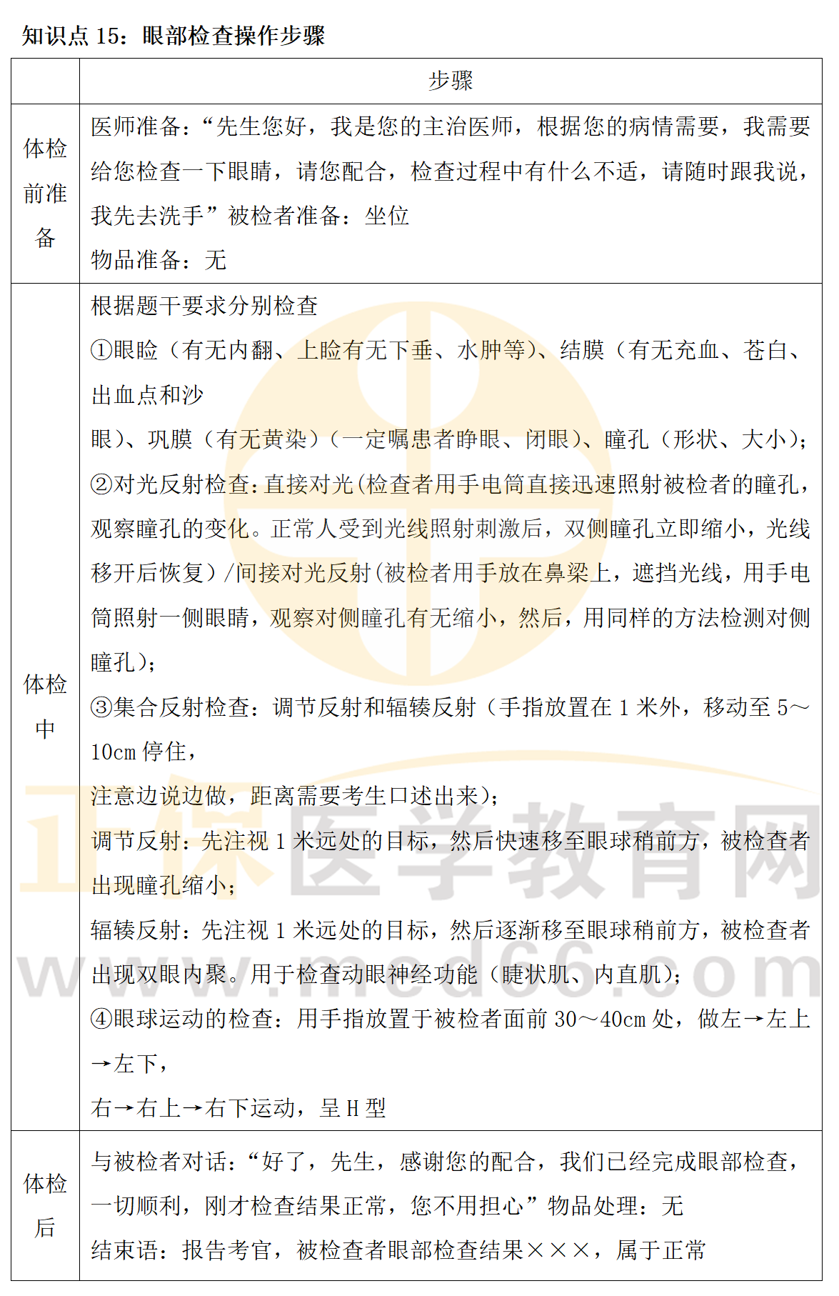
2023临床执业医师实践技能考点<眼部检查操作步骤>总结表

2023年临床执业医师实践技能考试第二站“体格检查”,所占分值20分。进入技能备考阶段,医学教育网老师带大家学习提前熟悉<眼部检查操作步骤>总结表

考神100x100

<眼部检查操作步骤>总结表

2023临床执业医师实践技能相关知识点汇总_16

本文为正保医学教育网原创整理,转载请注明来源正保医学教育网。

距离国家2023年医师实践技能考试越来越近,技能不过,何谈笔试?为了帮助广大考生顺利备考,医学教育网推出【技能集训营】考前直播课,全程直播,应对实践技能分站式考试;2023年医师【技能集训营】涵盖34个症状,103个疾病,6大体格检查,24项基本操作,33种影像诊断,33项实验室检查结果判读,快快加入,开始学习吧!

APP轮换图690_280

更多课程详情>>

进入2023年临床技能备考阶段,如何备考走捷径?不必占用自己每天生活工作或者上学时间,跟着医学教育网老师节奏这样学,2023年技能通过你也能行!

相关推荐:

拒绝盲目复习,选「甄」的才有用!2023临床执业医师冲刺资料免费领!

2023年临床医师技能操作临考前,29套技能实操卷你做了吗?

【吐血整理】技能考试15种心电图速记,快收藏!

抓紧收藏!临床执业医师实践技能考试63个胸片图归纳!

如何快速掌握技能的「采分点」?《医师技能考官评分手册》带你临考逆袭!

正保医学教育网
上医学教育网 做成功医学人
打开APP
全部评论(0打开APP查看全部 >
精品课程

高效定制班

直播+录播 含班级服务

4180

详情>>
热点推荐:
0
0
0
评论
取消
复制链接,粘贴给您的好友

复制链接,在微信、QQ等聊天窗口即可将此信息分享给朋友
前往医学教育网APP查看,体验更佳!
取消 前往
您有一次专属抽奖机会
可优惠~
领取
优惠
注:具体优惠金额根据商品价格进行计算
恭喜您获得张优惠券!
去选课
已存入账户 可在【我的优惠券】中查看