临床执业医师

考试动态
复习指导

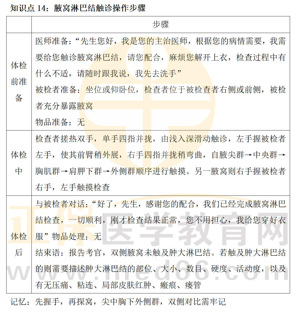
2023临床执业医师实践技能冲刺考点:腋窝淋巴结触诊操作步骤

临床执业医师实践技能考试采用三站式考试的方式。考区、考点按照《医师资格实践技能考试实施方案》的要求设立实践技能考试基地,考生在实践技能考试基地依次通过“三站”接受实践技能的测试。每位考生必须在同一考试基地内完成全部考站的测试。今天医学教育网小编带大家冲刺技能考点:腋窝淋巴结触诊操作步骤

考神100x100

2023临床执业医师实践技能冲刺考点:腋窝淋巴结触诊操作步骤

2023临床执业医师实践技能相关知识点汇总_15

本文为正保医学教育网原创整理,转载请注明来源正保医学教育网。

距离国家2023年医师实践技能考试越来越近,技能不过,何谈笔试?为了帮助广大考生顺利备考,医学教育网推出【技能集训营】考前直播课,全程直播,应对实践技能分站式考试;2023年医师【技能集训营】涵盖34个症状,103个疾病,6大体格检查,24项基本操作,33种影像诊断,33项实验室检查结果判读,快快加入,开始学习吧!

APP轮换图690_280

更多课程详情>>

6月考技能,现在就该开始技能备考啦!准备参加2023年临床执业医师考试的考生,你的备考时间不多了,要紧张起来啦!医学教育网老师带你用更少的时间,取得技能更高的分数!

相关推荐:

拒绝盲目复习,选「甄」的才有用!2023临床执业医师冲刺资料免费领!

2023年临床医师技能操作临考前,29套技能实操卷你做了吗?

【吐血整理】技能考试15种心电图速记,快收藏!

抓紧收藏!临床执业医师实践技能考试63个胸片图归纳!

正保医学教育网
上医学教育网 做成功医学人
打开APP
全部评论(0打开APP查看全部 >
精品课程

高效定制班

直播+录播 含班级服务

4180

详情>>
热点推荐:
0
0
0
评论
取消
复制链接,粘贴给您的好友

复制链接,在微信、QQ等聊天窗口即可将此信息分享给朋友
前往医学教育网APP查看,体验更佳!
取消 前往
您有一次专属抽奖机会
可优惠~
领取
优惠
注:具体优惠金额根据商品价格进行计算
恭喜您获得张优惠券!
去选课
已存入账户 可在【我的优惠券】中查看