临床执业医师

考试动态
复习指导

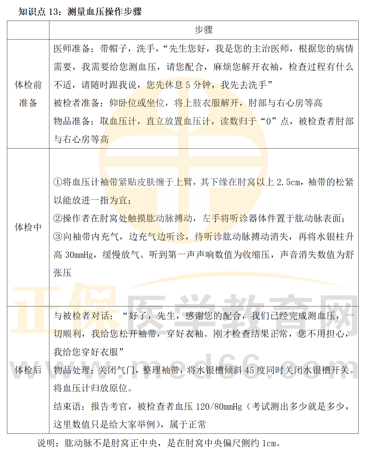
测量血压操作步骤-2023临床执业医师实践技能拿分考点速记表

医师资格实践技能考试由各省、自治区、直辖市医师资格考试领导小组组织实施,原则上在国家实践技能考试基地进行。在国家实践技能考试基地参加考试的,成绩两年有效。实践技能考试合格分数线为60分。目前进入实践技能备考阶段,医学教育网考试为大家整理“测量血压操作步骤”,赶紧收藏查看!

测量血压操作步骤-2023临床执业医师实践技能拿分考点速记表

2023临床执业医师实践技能相关知识点汇总_14

【本文为正保医学教育网原创整理,转载请注明来源正保医学教育网。】

距离国家2023年医师实践技能考试越来越近,技能不过,何谈笔试?为了帮助广大考生顺利备考,医学教育网推出【技能集训营】考前直播课,全程直播,应对实践技能分站式考试;2023年医师【技能集训营】涵盖34个症状,103个疾病,6大体格检查,24项基本操作,33种影像诊断,33项实验室检查结果判读,快快加入,开始学习吧!

临床执业医师技能集训营

更多课程详情>>

以上分享的“测量血压操作步骤-2023临床执业医师实践技能拿分考点速记表”内容,掌握测量血压需要的技能和技巧,能够有效避免测量出错的情况,从而顺利完成体格检查,并为备考相关考试提供必要的帮助。

相关推荐:

技能考试马上临近!据说90%的考生都在刷这个「技能题库」!

2023年临床执业医师考情分析/题型题量分值分布!

重磅推出2023年临床执业医师实践技能模考系统!5套试卷免费测评!

实践技能专业备考阶段25天学习计划!临床医师技能考试时间如何分配?

2023年临床执业医师资格实践技能考情分析(附应试小技巧)

正保医学教育网
上医学教育网 做成功医学人
打开APP
全部评论(0打开APP查看全部 >
精品课程

高效定制班

直播+录播 含班级服务

4180

详情>>
热点推荐:
0
0
0
评论
取消
复制链接,粘贴给您的好友

复制链接,在微信、QQ等聊天窗口即可将此信息分享给朋友
前往医学教育网APP查看,体验更佳!
取消 前往
您有一次专属抽奖机会
可优惠~
领取
优惠
注:具体优惠金额根据商品价格进行计算
恭喜您获得张优惠券!
去选课
已存入账户 可在【我的优惠券】中查看