临床执业医师

考试动态
复习指导

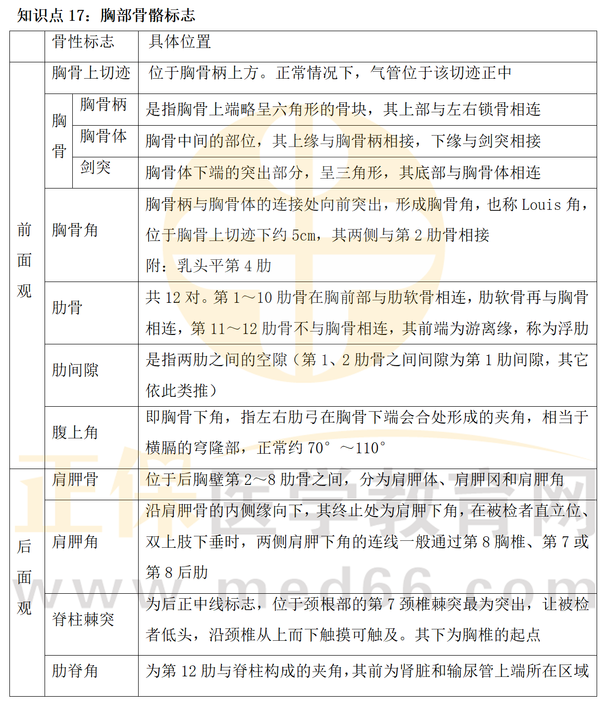
2023临床执业医师实践技能拿分考点-胸部骨骼标志

为了帮助各位2023临床执业医师考生攻克即将到来的实践技能考试,医学教育网小编为大家整理了2023临床执业医师实践技能拿分考点-胸部骨骼标志,赶紧背起来:

考神100x100

2023临床执业医师实践技能拿分考点-胸部骨骼标志

2023临床执业医师实践技能相关知识点汇总_18

本文为正保医学教育网原创整理,转载请注明来源正保医学教育网。

2023临床执业医师实践技能考试不仅考察学员的理论知识掌握,更重要的是现场应试经验。今天主要为大家介绍了胸部骨骼标志。想要摆脱技能困扰?大家可以选择《技能特色班》,严格按照考官手册标准讲解各站考点,还有实战模考及应试技巧点拨从考前备考到实际应战都有专业指导点拨,让你信心应考!

相关推荐:

技能考试马上临近!据说90%的考生都在刷这个「技能题库」!

2023年临床执业医师考情分析/题型题量分值分布!

重磅推出2023年临床执业医师实践技能模考系统!5套试卷免费测评!

实践技能专业备考阶段25天学习计划!临床医师技能考试时间如何分配?

2023年临床执业医师资格实践技能考情分析(附应试小技巧)

正保医学教育网
上医学教育网 做成功医学人
打开APP
全部评论(0打开APP查看全部 >
精品课程

高效定制班

直播+录播 含班级服务

4180

详情>>
热点推荐:
0
0
0
评论
取消
复制链接,粘贴给您的好友

复制链接,在微信、QQ等聊天窗口即可将此信息分享给朋友
前往医学教育网APP查看,体验更佳!
取消 前往
您有一次专属抽奖机会
可优惠~
领取
优惠
注:具体优惠金额根据商品价格进行计算
恭喜您获得张优惠券!
去选课
已存入账户 可在【我的优惠券】中查看