临床执业医师

考试动态
复习指导

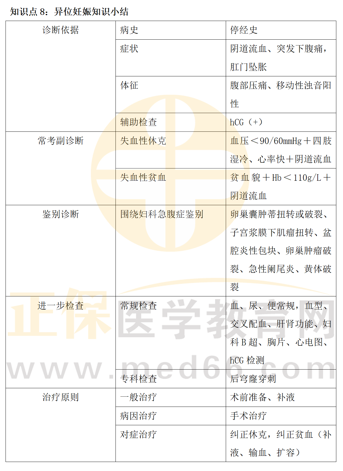
异位妊娠知识小结-2023临床执业医师实践技能高频考点分享!

为了帮助各位2023临床执业医师考生攻克即将到来的实践技能考试,正保医学教育网专门整理了2023临床执业医师实践技能必考考点异位妊娠知识小结如下,赶快背起来!

异位妊娠知识小结-2023临床执业医师实践技能高频考点分享!

2023临床执业医师实践技能相关知识点汇总_09

声明:本文为正保医学教育网原创整理,转载请注明来源正保医学教育网

2023临床执业医师实践技能考试不仅考察学员的理论知识掌握,更重要的是现场应试经验。今天主要为大家介绍了异位妊娠知识小结。想要摆脱技能困扰?大家可以选择《技能特色班》,严格按照考官手册标准讲解各站考点,还有实战模考及应试技巧点拨从考前备考到实际应战都有专业指导点拨,让你信心应考!

临床执业医师技能特色班

相关推荐:

2023临床执业医师实践技能病例分析实用公式汇总

2023年临床执业医师实践技能【体格检查】考试内容及易错点

2023临床执业医师实践技能实操口述要领总结

2023年临床执业医师实践技能【基本操作】考试内容及易错点

正保医学教育网
上医学教育网 做成功医学人
打开APP
全部评论(0打开APP查看全部 >
精品课程

高效定制班

直播+录播 含班级服务

4180

详情>>
热点推荐:
0
0
0
评论
取消
复制链接,粘贴给您的好友

复制链接,在微信、QQ等聊天窗口即可将此信息分享给朋友
前往医学教育网APP查看,体验更佳!
取消 前往
您有一次专属抽奖机会
可优惠~
领取
优惠
注:具体优惠金额根据商品价格进行计算
恭喜您获得张优惠券!
去选课
已存入账户 可在【我的优惠券】中查看