临床执业医师

考试动态
复习指导

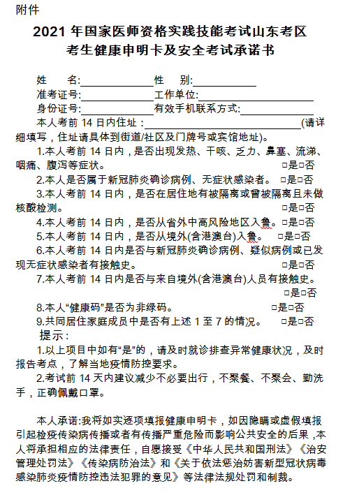
2021年实践技能考试山东考区考生健康申明卡及安全考试承诺书

关于“2021年实践技能考试山东考区考生健康申明卡及安全考试承诺书”的下载地址,相信很多考生都很关心,医学教育网编辑为大家整理如下:

山东省医师实践技能考试承诺书

一、考试时间

1.临床类别为6月10日-11日和15日-18日;

2.乡村全科执业助理为6月23日-24日;

3.中医类别为6月19日-20日和25日-27日。

二、考前监测

考生自考前14天起,每天采取自查自报方式进行健康监测。考前一天如实填写《2021年国家医师资格实践技能考试山东考区考生健康申明卡及安全考试承诺书》(附件)。瞒报、虚报个人旅居史和健康症状的,将依法依规予以处理。考生须在考前14天通过微信搜索“山东电子健康通行卡”,或支付宝首页搜索“山东电子健康通行卡”申领山东省健康通行码(省内考生在通行码申请模块申领,省外考生在来鲁申报模块申领)。

三、考试期间

考生进入考场前进行身份核验和体温检测,上交《2021年国家医师资格实践技能考试山东考区考生健康申明卡及安全考试承诺书》,出示“健康通行码”,全程穿着无标识隔离衣、医用帽、佩戴一次性医用外科口罩(禁止佩戴带有呼吸阀口罩),自行准备未开封的一次性乳胶手套(一站一副)。

四、交通出行

考生须遵循“两点一线”出行模式,“点对点”往返住所和考点。在保障安全的前提下,尽量选择步行、骑行、私家车往返考点。出行期间要备齐口罩(一次性使用医用口罩或医用外科口罩)、手套、纸巾、速干手消毒剂等防护用品,严格做好个人防护,全程佩戴口罩。乘坐公共交通工具的,要佩戴一次性手套,减少接触公共物品和部位,尽量保持与其他人员的距离,注意保持手卫生,减少在交通场站等人员密集场所停留时间。考生乘坐出租车或网约车赴考点的,提前预约车辆,乘坐时在后排落座,下车后应及时做好手卫生。

五、考生健康管理

1.考生“山东省健康通行码”为绿码且健康状况正常,经现场测量体温正常的,可以参加考试;“山东省健康通行码”为红码或黄码的,应及时查明原因并按相关要求执行。

2.属于以下情形的,不得参加考试:

确诊病例、疑似病例、无症状感染者和尚在隔离观察期的密切接触者;开考前14天内有发热、咳嗽等症状及身体不适未痊愈且未排除传染病者;14天内有疫情重点地区旅居史者;有境外旅居史且入境未满14天者。

请广大考生主动配合疫情防控工作,认真进行自查自报,自觉接受疫情防控管理。考生考试结束后迅速离场,不扎堆不聚集,保证本次考试顺利、平稳进行。

实践技能模考系统

实践技能模考系统

以上关于“2021年实践技能考试山东考区考生健康申明卡及安全考试承诺书”的文章由医学教育网编辑整理搜集,更多的文章随时关注医学教育网医师资格辅导栏目!

正保医学教育网
上医学教育网 做成功医学人
打开APP
全部评论(0打开APP查看全部 >
精品课程

高效定制班

直播+录播 含班级服务

4180

详情>>
热点推荐:
0
0
0
评论
取消
复制链接,粘贴给您的好友

复制链接,在微信、QQ等聊天窗口即可将此信息分享给朋友
前往医学教育网APP查看,体验更佳!
取消 前往
您有一次专属抽奖机会
可优惠~
领取
优惠
注:具体优惠金额根据商品价格进行计算
恭喜您获得张优惠券!
去选课
已存入账户 可在【我的优惠券】中查看