临床执业医师

考试动态
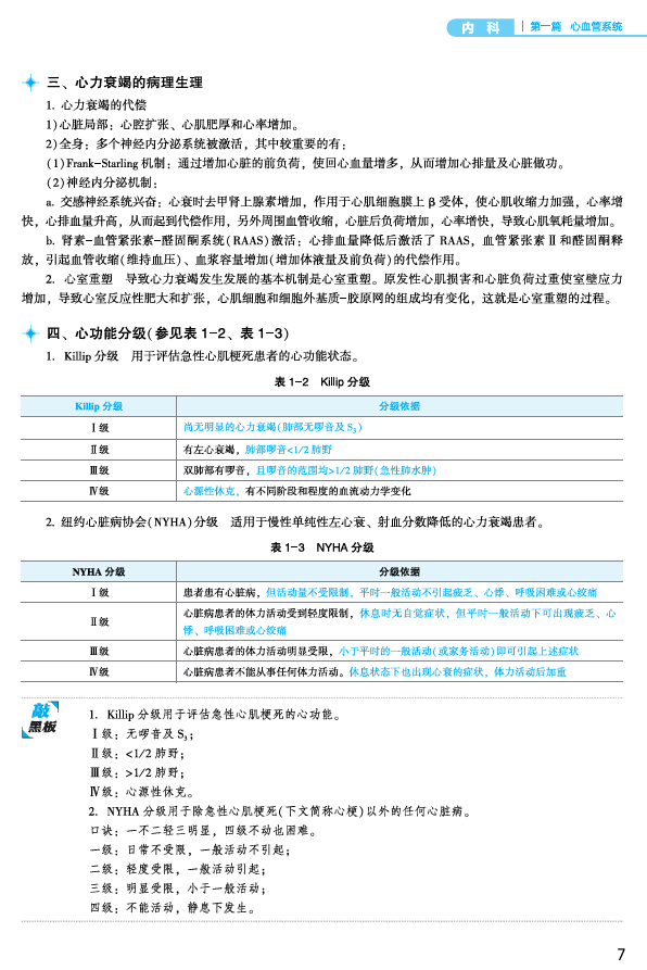
复习指导

现货!《2026年临床执业医师应试指南-上下册》4.5折开抢!

2026年临床医师备考要趁早!正保医学教育网全新改版编写的《2026年临床执业医师应试指南-上下册》图书现货发售!限时截杀4.5折即将涨价!欲购从速!

本书内容详尽且全面,严格遵循考试大纲要求,紧密结合历年真题考试趋势精心编纂而成。全书将知识体系划分为内科、外科、妇儿以及基础人文四大板块,每一板块内部则依据历年考试分值比重的高低顺序,对各系统进行条理清晰的分类展示,确保重点知识一目了然。

开篇特设的考试指南环节,为考生提供了各篇章内容的考频概览高频考点提示及复习难度评估,助力考生迅速把握复习要点,从而量身定制高效的复习策略。

新版图书还添加了增值服务,包含高频考点课、思维导图、机考模拟系统(2套)以及实时答疑等“硬核”服务,赶快入手为26年笔试备考做好准备!

(图书预览)

点击查看更多详情

861610

图书特点及在线试读

2026年临床执业医师应试指南-上下册各章节内容融合了网校课程的精髓,对疾病的病因、病理生理机制、典型症状、诊断标准和治疗方案进行了深入浅出的阐述。针对学习中的难点与疑点,本书巧妙地运用记忆口诀与直观表格进行剖析,极大地增强了知识的可理解性和记忆效率。每章末尾精心设计的“必记打卡”部分,更是对高频考点进行了精炼总结,便于考生快速回顾与巩固,有效提升复习质量,助力考生在备考之路上稳扎稳打,迈向成功。

1.本书由网校老师亲自编写,讲义内容紧贴考试大纲,并与课程环环相扣,考生在听课复习的时候更加方便,更加得心应手,凡有疑惑之处,在听课的同时自然融会贯通。

2.本书通过文字、表格、图片形式对考试内容进行分析,不枯燥,更容易使考生理解,起到了化繁为简的效果。

3.本书除了详细讲解知识点之外,还附有重点、易混易错点总结,还包括相关联系知识点总结,体现了医学这门学科的系统性、连贯性,利于考生加以辨识,构建完整的知识体系,对考试有很好的参考价值。

4.根据各章起始处的考纲要求、分值范围、考点聚焦,考生可以了解本章重要程度及主要考查内容,以便制定有针对性的复习计划。

现货4.5折
¥125.33元原价:278.5元) 立即购买>>

在线抢先试读:

1

2

3

4

5

(可点击查看大图)

......

以上为部分试读内容,想要解锁更多精彩内容请购买《2026年临床执业医师应试指南-上下册》查看。立即购买>>

图书增值服务

为了让各位考生能更好地利用网校图书,发挥更好的备考作用。网校在2026年临床执业医师应试指南-上下册图书上特别新增了“硬核”增值服务。包含高频考点课、思维导图、机考模拟系统(2套)以及实时答疑。一站式配齐,备考不担心!

主图4-应试指南

增值服务领取方式:

购买图书后刮开封面防伪贴领取。每个学员ID仅赠送1份,先购先得。赠品失效时间:2027年11月30日。

1


书有了 怎能没有配套好课?

2026年起,中专学历或将不能报考医师资格考试!一定要把握好机会,提前规划!

正保医学教育网2026临床医师辅导课程全新升级热招中!科学规划阶段提升课程,贴心答疑指导服务,精华资料模拟试卷一站式配齐!基础-提高-冲刺分阶段打造完整学习闭环。不给今年留遗憾!立即查看课程>>

m-信息页顶部广告图

比书更好的是网校课程,备考更安心!医学教育网2026年临床医师考试新课已开讲(点击免费试听体验>>),报课即学!

【相关推荐】    

【限时截杀折扣】2026年临床医师梦想成真图书现货4.5折!

正保医学教育网
上医学教育网 做成功医学人
打开APP
全部评论(0打开APP查看全部 >
精品课程

高效定制班

直播+录播 含班级服务

4180

详情>>
热点推荐:
0
0
0
评论
取消
复制链接,粘贴给您的好友

复制链接,在微信、QQ等聊天窗口即可将此信息分享给朋友
前往医学教育网APP查看,体验更佳!
取消 前往
您有一次专属抽奖机会
可优惠~
领取
优惠
注:具体优惠金额根据商品价格进行计算
恭喜您获得张优惠券!
去选课
已存入账户 可在【我的优惠券】中查看