临床执业医师

考试动态
复习指导

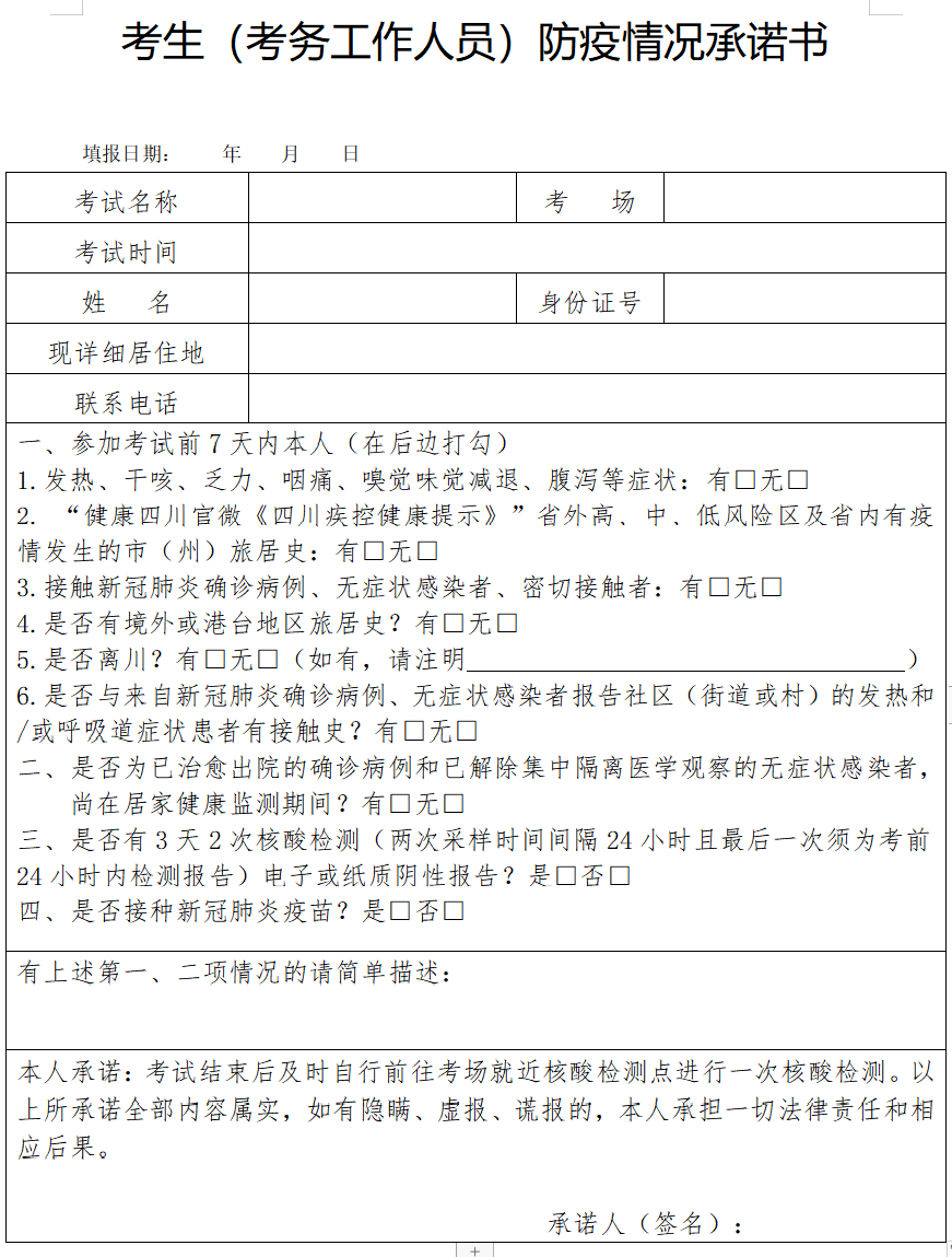
四川达州考点2022年医师二试所需《考生(考务工作人员)防疫情况承诺书》

根据四川达州考点发布的通知,考生应按考场规定主动出示准考证、有效身份证件,第一单元考试前3天2次核酸检测(两次采样时间间隔24小时且最后一次须为考前24小时内检测报告)电子或纸质阴性报告、“考生(考务工作人员)防疫情况承诺书”、四川天府健康通“绿码”和“健康状态为低风险”等,核验并扫场所码通过后方可进入考场。医学教育网老师为大家整理总结如下,希望可以帮助到各位:

【通知原文】

四川考区2022年医师资格考试“一年两试”考试考前疫情防控要求通知汇总

【附件下载】考生(考务工作人员)防疫情况承诺书

四川

全国各地相关表下载:

【下载打印】各地2022年医考二试/延考《健康承诺书/健康监测表》汇总!

各位二试地区考生请尽快开始备考复习!目前距离2022医师资格考试(二试)笔试所剩时间不多了,大家一定要抓紧今年的最后一次机会!网校从一试实际考点考情出发特别推出《二试考前急救班》,全程直播,通过“以题带点+学练考结合”形式带领各位考生掌握必考点和做题技巧,破局冲刺,决战二试!

新版辅导首页-轮换图-m

正保医学教育网
上医学教育网 做成功医学人
打开APP
全部评论(0打开APP查看全部 >
精品课程

高效定制班

直播+录播 含班级服务

4180

详情>>
热点推荐:
0
0
0
评论
取消
复制链接,粘贴给您的好友

复制链接,在微信、QQ等聊天窗口即可将此信息分享给朋友
前往医学教育网APP查看,体验更佳!
取消 前往
您有一次专属抽奖机会
可优惠~
领取
优惠
注:具体优惠金额根据商品价格进行计算
恭喜您获得张优惠券!
去选课
已存入账户 可在【我的优惠券】中查看