临床执业医师

考试动态
复习指导

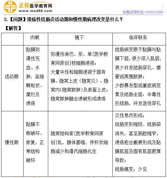
溃疡性结肠炎活动期和慢性期病理改变是什么?

溃疡性结肠炎活动期和慢性期病理改变是什么?医学教育网老师为您整理相关问题答案如下,供大家参考学习。

2

热点关注:

【0元解锁】临床执业医师17大科目47节30小时+精选课!7天免费畅听!

2022年医师报名网上审核流程/现场审核流程(附常见问题)

全国2022年临床执业医师现场审核仅13天!这些材料务必准备!

重磅福利!2022年临床执业医师课堂讲义+技能图解优惠来袭!

一看都会 刷题就废?临床执业医师「私教小灶课」拯救刷题盲点!

以上就是医学教育网关于“溃疡性结肠炎活动期和慢性期病理改变是什么?”的相关介绍,希望能够帮助到大家,更多资讯尽在医学教育网临床执业医师栏目!

正保医学教育网
上医学教育网 做成功医学人
打开APP
全部评论(0打开APP查看全部 >
精品课程

高效定制班

直播+录播 含班级服务

4180

详情>>
热点推荐:
0
0
0
评论
取消
复制链接,粘贴给您的好友

复制链接,在微信、QQ等聊天窗口即可将此信息分享给朋友
前往医学教育网APP查看,体验更佳!
取消 前往
您有一次专属抽奖机会
可优惠~
领取
优惠
注:具体优惠金额根据商品价格进行计算
恭喜您获得张优惠券!
去选课
已存入账户 可在【我的优惠券】中查看