关于“2021年临床执业医师病理学试题——慢性支气管炎典型病变”的内容,相信很多考生都在关注,医学教育网编辑为大家整理了慢性支气管炎和肺气肿考点及模拟试题,详情如下:

重点掌握两种疾病发生了哪些病理变化,本章对临床疾病的理解有帮助,可以结合临床课程一起复习。
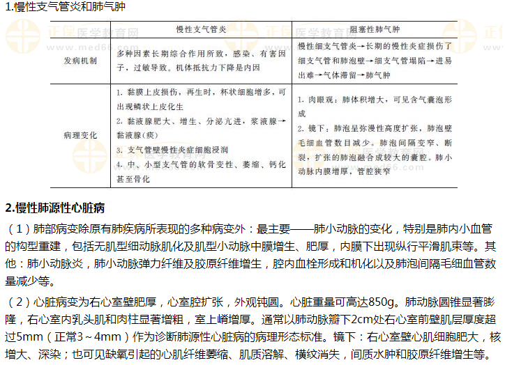
【易错易混辨析】
慢性支气管炎主要累及的是管壁黏膜损伤,包括鳞状上皮化生、黏液腺肥大、炎症细胞浸润,管壁软骨变性萎缩和钙化;
阻塞性肺气肿主要病变累及在肺泡,导致肺泡扩张,融合,肺泡壁毛细血管数量减少。
【知识点随手练】
一、A1型题选择题
1.关于慢性支气管炎典型病变描述错误的是
A.黏膜上皮鳞化
B.支气管腺体和杯状细胞增生
C.支气管软骨变性、萎缩
D.支气管内有多量泡沫细胞
E.支气管壁有大量慢性炎症细胞浸润
二、A2型题选择题
1.50岁老年男性,吸烟史30年,支气管镜活检可见鳞状上皮和支气管腺体,属于下列哪种病理改变
A.支气管黏膜肥大
B.支气管黏膜化生
C.支气管黏膜萎缩
D.支气管腺癌
E.支气管鳞状细胞癌
【知识点随手练参考答案及解析】
一、A1型题选择题
1.D
【答案解析】泡沫细胞是在动脉粥样硬化斑块内出现的特征性细胞,而慢性支气管炎时不会出现。
二、A2型题选择题
1.B
【答案解析】早期,气管、支气管黏膜上皮细胞的纤毛发生粘连、倒伏、脱失,上皮细胞空泡变性、坏死、增生、鳞状上皮化生;病程较久而病情又较重者,炎症扩散至支气管壁周围组织。黏膜下层平滑肌束断裂、萎缩;病变发展至晚期,黏膜萎缩,气管周围纤维组织增生,造成管腔的僵硬或塌陷。病变蔓延至细支气管和肺泡壁,形成肺组织结构的破坏或纤维组织的增生,进而发生阻塞性肺气肿和间质纤维化。
编辑推荐:
38个考点归纳!2021临床执业医师药理学考点/模拟试题及答案解析!
2021年临床执业医师考生专享应试宝典电子书免费领pdf版!
临床执业医师精神神经系统太难 熟记这33大考点帮你一点点拿下TA
核心考点get√:临床执业医师各章节217条重点&24张图速记!
以上关于“2021年临床执业医师病理学试题——慢性支气管炎典型病变”的文章由医学教育网编辑整理搜集,希望可以帮助到大家,更多的文章随时关注医学教育网临床执业医师模拟题库栏目!
〖医学教育网版权所有,转载务必注明出处,违者将追究法律责任〗