各区卫生健康委、各区财政局:
为推进基层中医药建设,提升本市社区中医药服务能级,按照《中共中央国务院关于促进中医药传承创新发展的意见》《中共上海市委上海市人民政府关于促进中医药传承创新发展的实施意见》《中共上海市委办公厅上海市人民政府办公厅印发的通知》等要求,全面提升本市社区卫生服务站(包括村卫生室,下同)中医药服务能级,打造申城“最后一公里”中医特色服务品牌,满足居民高品质的中医药健康服务需求,助力健康上海建设,现就开展本市中医药特色示范社区卫生服务站(以下简称中医示范站点)建设工作通知如下。
一、建设目标
以社区卫生服务中心为依托,明确功能定位,配置中医骨干人员和先进设施设备,提升服务能力,满足周边居民需求,打造一批以中医药服务为特色的示范站点,筑牢社区中医药网底,夯实医疗健康服务体系。依托2022年上海市为民办实事项目,在全市范围内建设首批30家“上海市中医示范站点”。具体建设指导标准见附件1.
二、建设要求
(一)职责分工
市卫生健康委、市中医药管理局牵头制定“上海市中医药特色示范社区卫生服务站”建设指导标准,负责项目遴选和验收。
各区卫生健康委作为社区卫生服务机构设置和运行的责任主体,加强组织领导,按照建设指导标准,统筹区域内有关资源,为中医示范站点建设提供保障。
各项目建设单位汇聚相关资源,共同建设中医药特色示范站点,打造“最后一公里”中医特色服务品牌,满足周边居民高品质的中医药服务需求。
(二)建设计划
各区卫生健康委应选择条件成熟的社区卫生服务站进行项目申报,市卫生健康委、市中医药管理局遴选确定纳入上海市为民办实事项目建设单位名单。
2022年9月底,完成上海市为民办实事项目首批30家中医示范站点建设,实现中医示范站点在全市16个区的全覆盖。
(三)经费保障
按照上海市为民办实事项目工作要求,各区应将中医示范站点建设纳入区政府重点工作,有序推进。根据不同社区卫生服务站功能定位和实际功能改造需求,各区财政局做好中医特色站点建设所需经费的保障工作。
(四)项目督导
市卫生健康委、市中医药管理局、市财政局将加强对各区中医示范站点建设与运行的督导与评价,并将中医示范站点纳入本市推进基层中医药建设的重要工作内容,推动中医示范站点建设落地见效。
各区应加强实施进度督导,按月督导项目进展,确保2022年9月底前全面高质量完成建设任务。
三、项目申报
(一)申报范围
1.全市所有社区卫生服务中心下辖社区卫生服务站、村卫生室。
2.社区卫生服务中心作为申报主体,其主要负责人为项目负责人。
(二)申报条件
1.项目申报单位设置中医科,配备中医医师提供中医药服务。
2.项目申报单位中医基础条件在本区同类机构中居于领先地位。
3.项目申报单位所在辖区街道(镇)政府支持项目建设。
(三)申报程序
1.社区卫生服务中心按要求填报申报书(见附件2),各区卫生健康委对区内申报项目组织专家遴选并排序择优推荐至市卫生健康委。
2.原则上,每区按照不低于2个项目单位推荐。
(四)申报时间
请各区卫生健康委于3月7日前,将区内申报材料电子版和纸质盖章版一式五份报送至上海社区中医药卫生服务研究中心。
(五)联系人
市卫生健康委中医监管处杨老师
电话:23111111
上海社区中医药卫生服务研究中心季老师
电话:13818369949
地址:静安区天目中路538弄北苑大厦1号楼705室
上海市卫生健康委员会
上海市中医药管理局
上海市财政局
2022年2月25日
附件1:
上海市中医药特色示范社区卫生服务站(村卫生室)建设指导标准
为指导和规范上海市中医药特色示范社区卫生服务站(村卫生室)建设,丰富社区中医药服务内涵,织牢服务网底,提升服务能级,特制定本建设指导标准。
一、功能定位
中医药特色示范社区卫生服务站(村卫生室)是依托社区卫生服务中心建设的居民“家门口”的中医药服务平台,以中医“治未病”思想为指导,以提升社区中医药服务能级为目标,打造申城“最后一公里”中医特色服务品牌,为辖区居民提供多途径、多形式、多功能、综合性、高品质的中医药健康服务,满足多样化一站式优质便捷的中医药特色服务需求。
二、硬件设置
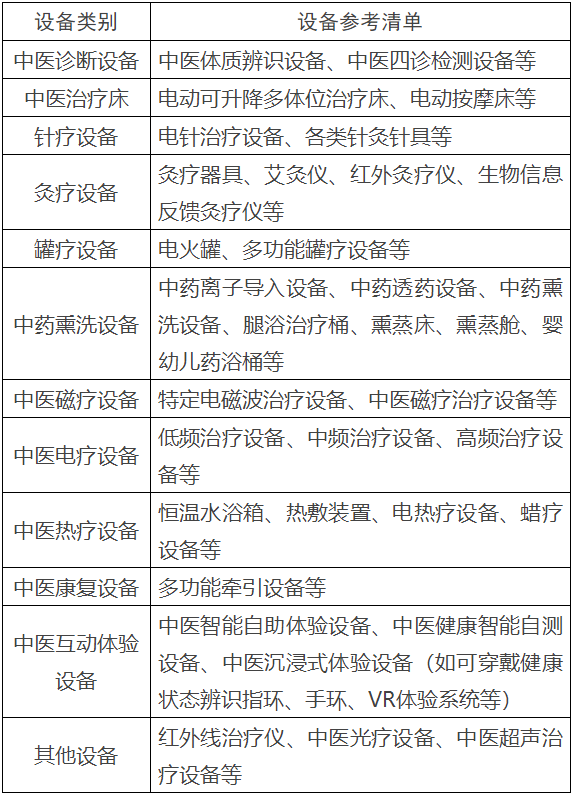
原则上,站点总面积不低于150㎡,整体装修装饰突出中医风格,内设候诊区、中医诊室、中医治疗区和中医药特色文化角。中医治疗区不少于5张中医特色治疗床(提供针灸推拿、康复理疗、治未病等服务),每张治疗床净使用面积不少于6平方米,并充分体现保护患者隐私要求。配备5类以上中医特色诊疗设备(建议参照附表),配备中医药健康管理及文化传播设备等。中医药特色文化角内展示中医医疗技术服务、简易中医设备、中药饮片样品和中医养生保健知识等,可开展中医药服务自助体验。
三、人员配置
原则上,至少配备2名具有中级职称及以上的中医类别医师(村卫生室至少配备1名具有5年以上中医药诊疗工作经验且居民认可度高的乡村医生),每周提供5个半天的中医诊疗服务。站点内家庭医生团队长应为中医类别医师。邀请站点品牌特色相关领域的副高级及以上中医专家下沉站点,开展中医带教指导和特色品牌诊疗服务,每周至少半天。在做好调休排班和绩效激励保障的基础上,鼓励开展午间、晚间和周末等中医延时服务。
四、中医医疗服务
1.站点卫技人员能够熟练运用中医药知识和技术处理社区常见病、多发病和慢性病。提供中药饮片服务,按照中医药技术操作规范开展6类18种以上中医药技术方法(参照《中医医疗技术目录》),开展4项上海市推广的中医药适宜技术项目(参照《上海市基层中医药适宜技术操作指南》)。能够应用中医药技术和方法,结合现代理疗方法,对慢性疾病、急性疾病恢复期等患者进行中医康复。
2.以老年人、儿童、妇女、慢性病患者为重点,结合中医临床特色优势病种,应用中医药技术方法开展中医诊疗和中医药健康管理服务。鼓励设立中医名医工作室,定期开展带教门诊,做实双向转诊。打造“一站一品牌”,根据本社区人群和疾病的分布特征,探索开展以慢性疼痛、运动损伤、失眠、妇幼健康、老年疾病等为方向的中医药特色服务包,形成具有鲜明中医特色、群众满意的技术、管理和服务品牌并大力宣传。
3.按照相关规定,为有需求的居家患者提供便利,通过家庭医生签约服务、上门巡诊、家庭病床等多种方式,提供多样化中医药特色诊疗、康复、安宁疗护、健康指导等上门服务。
4.本站点中医诊疗人次数较去年同比增加10%以上,中药饮片处方占处方总数比例应达到5%以上或中医非药物疗法治疗人次占总诊疗人次比例应达到30%(村卫生室20%)以上。开展建设前后辖区居民中医药知识知晓率和服务满意率调查(参照《全国基层中医药工作先进单位》检查记录表),知晓率和满意率均达90%以上或较建设前提高5%以上。
五、中医预防保健服务
1.运用中医治未病的理念和方法,为重点人群及慢性病患者规范提供中医药健康管理服务,至少开展3种慢性病的中医药健康管理服务,65岁以上老年人中医药健康管理率不低于75%.
2.在辖区居民中建立至少1个中医药特色明显的居民健康自我管理小组,定期运用中医药理论知识在饮食起居、情志调摄、食疗药膳、运动锻炼等方面对居民开展中医药健康指导,推广至少1套中医功法,如太极拳、八段锦、五禽戏等。
3.每月至少举办1次中医药健康知识讲座,更换1次中医药健康教育内容的宣传栏,播放2种有中医药内容的健康教育音像资料。
六、综合保障
1.站点中医类别医师优先纳入区级及以上人才培养项目,优先参加四大中医医联体牵头单位双聘。非中医类别卫技人员均应参加中医药知识和技能培训。
2.建立社区卫生服务站(村卫生室)与社区卫生服务中心及其上级医疗机构的上下联动、分级诊疗的服务模式和紧密协作的高效运行制度、激励机制、管理标准,为社区居民提供一站式多维度的中医药诊疗服务,并作为绩效考核的重要指标。
3.站点所在街道(镇)支持中医药工作,以中医药健康服务宣教和指导为目标,推进中医药融入功能社区,集中医医疗、中药知识、养生保健、养老康复、儿童关爱等宣传教育和文化体验功能为一体,充分把中医药融入到社区居民和职业人群的生活和工作中,使其能够更形象、生动、直观地了解中医药文化。
附表:中医诊疗设备参考表

小儿推拿保健师
¥3980起
立即购买