医师实践技能考试

考试动态
复习指导

2022年中西医助理医师资格考试技能大纲文档下载

Template comment not closed, line number is 3

2022年中西医助理医师资格考试技能大纲文档下载!为帮助大家了解,医学教育网编辑整理分享具体内容如下:

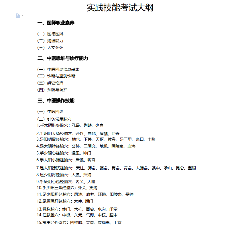
中西医助理实践技能大纲1

中西医助理实践技能大纲2

中西医助理实践技能大纲3

中西医助理实践技能大纲4

中西医助理实践技能大纲5

【2022年医师资格大纲+教材变动汇总】

以上就是医学教育网关于“2022年中西医助理医师资格考试技能大纲文档下载”的相关介绍,希望能够帮助到大家,更多资讯尽在医学教育网!

正保医学教育网
上医学教育网 做成功医学人
打开APP
精品课程

高效定制班

直播+录播 含班级服务

4180

详情>>
热点推荐:
取消
复制链接,粘贴给您的好友

复制链接,在微信、QQ等聊天窗口即可将此信息分享给朋友
前往医学教育网APP查看,体验更佳!
取消 前往
您有一次专属抽奖机会
可优惠~
领取
优惠
注:具体优惠金额根据商品价格进行计算
恭喜您获得张优惠券!
去选课
已存入账户 可在【我的优惠券】中查看