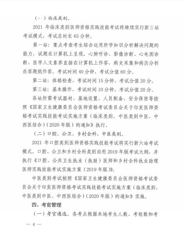
医师实践技能考试

考试动态
复习指导

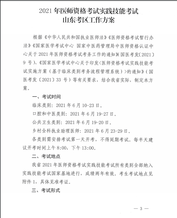
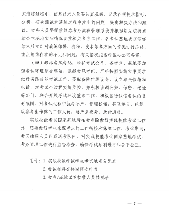
2021年国家医师资格实践技能考试山东考区工作方案

Template comment not closed, line number is 3

关于印发2021年国家医师资格实践技能考试山东考区工作方案的通知,具体通知内容医学教育网小编搜集整理如下:

山东实践技能考试1

山东实践技能考试2

山东实践技能考试3

山东实践技能考试4

山东实践技能考试5

山东实践技能考试6

山东实践技能考试7

山东实践技能考试8

山东实践技能考试9

山东实践技能考试10

原文链接:http://wsjkw.rizhao.gov.cn/module/download/downfile.jsp?classid=0&filename=c56d93aaed514b8c8a2915a4b48a2652.pdf

正保医学教育网
上医学教育网 做成功医学人
打开APP
精品课程

高效定制班

直播+录播 含班级服务

4180

详情>>
热点推荐:
取消
复制链接,粘贴给您的好友

复制链接,在微信、QQ等聊天窗口即可将此信息分享给朋友
前往医学教育网APP查看,体验更佳!
取消 前往
您有一次专属抽奖机会
可优惠~
领取
优惠
注:具体优惠金额根据商品价格进行计算
恭喜您获得张优惠券!
去选课
已存入账户 可在【我的优惠券】中查看