Template comment not closed, line number is 3
关于“考试经验!中医医师结合执业/助理医师实践技能考试第一站应试技巧!”相关内容,相信参加2020年医师实践技能考试的考生都在关注,为方便大家了解,在此医学教育网小编为大家整理如下内容:
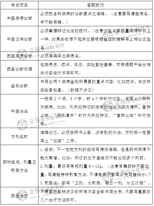
第一站应试技巧
第一站有两个题,每题20分,两道题共为40分,要在60分钟内完成。为了方便大家复习,下面为大家分析每个考试项目的答题要点,以便在考场上抓住题眼,轻松解题。


以上关于“考试经验!中医医师结合执业/助理医师实践技能考试第一站应试技巧!”全部内容,由医学教育网小编整理。更多的信息随时关注医学教育网!