医疗卫生事业单位考试的时间各地不一,大部分地区都会在每年的6月至8月间进行。原来尚无全国和全省、市统一招考,最多县级各个单位统一招考,现在各地逐步由州、市级统计编制进人计划、统一组织考试、统一录用。今天小编就为大家搜集整理了新出的公告通知:重庆市中医院2023年上半年非编招聘公告,欢迎查看。
即日起至4月25日17:00
一、招聘原则
高层次人才优先、中医药人才优先。
二、招聘条件
遵守中华人民共和国宪法和法律,具有良好的思想政治素质和道德品行,以及良好的职业素养,身心健康,符合招聘岗位所需的各项要求。
博士研究生:以第一或通讯作者发表3分以上SCI或主持省部级及以上课题者优先。
硕士研究生:以第一作者发表CSCD(或中文核心期刊)文章或参研省部级课题排名前三者优先。
三、招聘程序
投递简历→简历初审及筛选→资格审核→招聘考试、试岗、面试→入职体检→合格后按规定办理入职手续,入职后待遇按医院统一规定执行。
四、简历投递
即日起至4月25日17:00,投递至邮箱:
邮件标题及简历标题请注明:“应聘科室及岗位—学历学位—专业—学校及毕业时间—姓名及投递时间”。
简历内须写明:应聘科室及岗位、个人基本情况、学习经历、工作经历、已取得资格证书情况、发表论文情况、获得科研项目情况、获奖情况等。(注:应聘者须保证应聘信息及佐证材料真实有效,应聘资格审核将贯穿整个招聘过程,一旦发现应聘者不符合招聘岗位条件或存在提供虚假信息,将取消应聘资格)。
五、联系方式
医院官网:
联系地址:重庆市江北区盘溪七支路6号行政楼四楼组织人事处人才办公室
联系电话:023-67114545
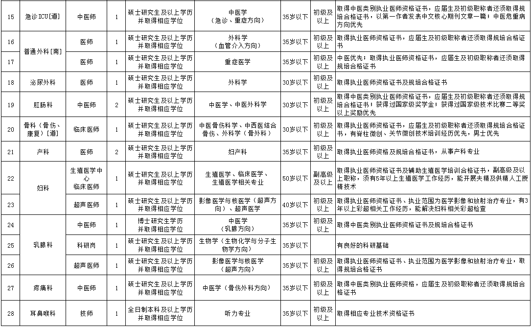
六、附件:重庆市中医院2023年上半年非编招聘部分岗位一览表




医学教育网医疗卫生招聘栏目每天都会更新全国各地新鲜招聘公告信息,致力于为广大即将进入医疗卫生系统/医院/医疗事业单位的工作人员进行服务,以上就是医学教育网小编为大家整理的:重庆市中医院2023年上半年非编招聘公告,希望能够帮助到大家。