最近新型冠状病毒肺炎又开始反复了,大家一定要做好防护措施,安安全全过春节!疫情期间,最伟大就是医疗工作从业者了,很多人也即将成为医疗工作从业者,医学教育网为大家搜集整理了全国各地医疗招聘信息,如下:福建中医药大学附属第二人民医院2021年招聘医疗岗岗位计划,以供大家查看,希望能够帮助到大家。
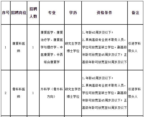
福建中医药大学附属第二人民医院2021年招聘医疗岗岗位计划


淡薄宁静无怨无悔,以救死扶伤为己任,用真心,爱心,同情心呵护每一位患者。这是每一位医疗工作者的心声和使命,以上医学教育网发布的公告“福建中医药大学附属第二人民医院2021年招聘医疗岗岗位计划”,希望能够帮助您找到合适的岗位,并发挥自己的力量点亮我们这个社会!
编辑推荐:
关于2021年福建中医药大学附属第二人民医院(福州市)招聘卫生技术人员的公告通知