医疗卫生事业单位考试的时间各地不一,大部分地区都会在每年的6月至8月间进行。原来尚无全国和全省、市统一招考,最多县级各个单位统一招考 ,现在各地逐步由州、市级统计编制进人计划、统一组织考试、统一录用。今天小编就为大家搜集整理了“广东”地区的公告通知:2021年度广东医科大学附属医院招聘博士岗位计划及要求,欢迎查看。
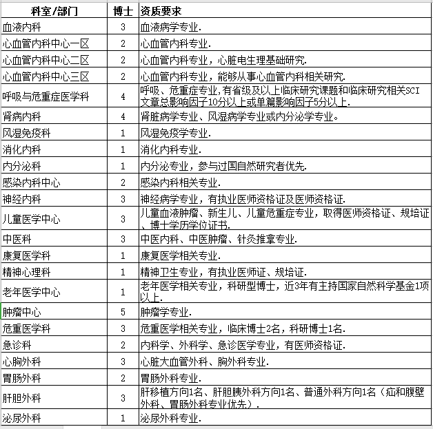
2021年度广东医科大学附属医院招聘博士岗位计划及要求



据小编了解到,医学教育网医疗卫生招聘栏目每天都会更新全国各地新鲜招聘公告信息,致力于为广大即将进入医疗卫生系统/医院/医疗事业单位的工作人员进行服务,以上就是医学教育网小编为大家整理的:2021年度广东医科大学附属医院招聘博士岗位计划及要求,希望能够帮助到大家。
小编推荐:
2021年度广东医科大学附属医院招聘114名博士人才啦