卫生人才招聘

考试动态
复习指导

广东省江门市开平市2022年招聘医疗卫生事业单位编制工作人员236人

您是即将步入医疗行业的相关从业者吗?您还在为在哪里能够看到医疗岗位招聘信息而烦恼吗?您还在担心看不到所在地区全面的医疗招聘公告信息吗?小编告诉您一个好消息,医学教育网为了服务广大医学岗位人员,每天特意整理搜集全国各地医疗招聘公告信息,以下就是新鲜的公告通知:广东省江门市开平市2022年招聘医疗卫生事业单位编制工作人员236人,欢迎查看。

12月12日-14日

招聘公告

招聘公告1

招聘公告2

招聘公告3

招聘公告4

招聘公告5

招聘公告6

招聘公告7

招聘公告8

招聘公告9

招聘公告10

招聘公告11

附件1:2022年开平市公开招聘医疗卫生事业单位职员岗位表(20221128)

附件2:广东省2022年考试录用公务员专业参考目录

附件3:广东省2022年考试录用公务员报考指南

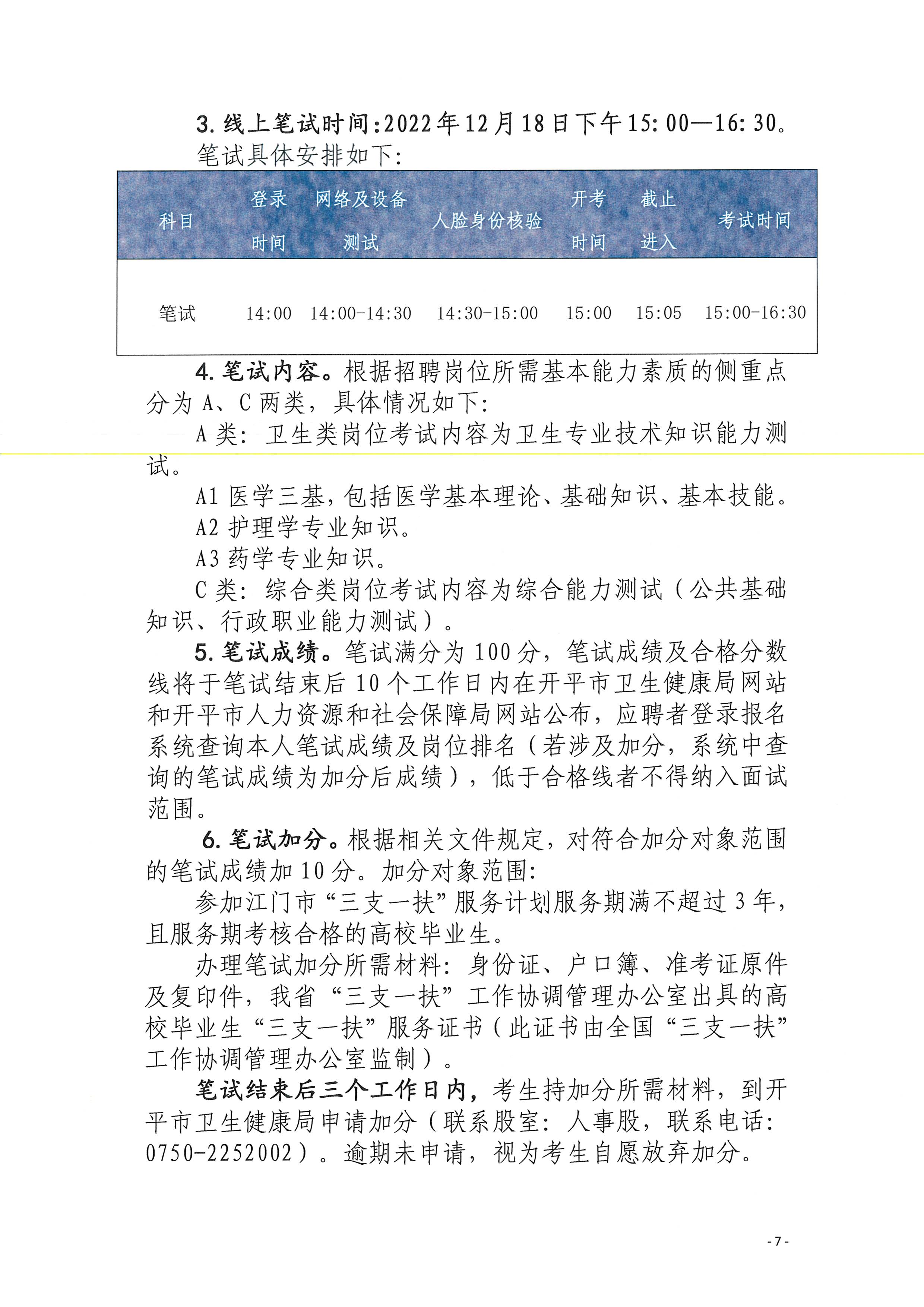
附件4:2022年开平市公开招聘医疗卫生事业单位工作人员线上笔试流程

附件5:线上考试环境设备及系统安装要求

附件6:线上考试规则

附件7:2022年开平市公开招聘医疗卫生事业单位工作人员考试考生疫情防控须知

正如鲁迅先生所说:时间,每天得到的都是二十四小时,可是一天的时间给勤勉的人带来聪明和气力,给懒散的人只留下一片悔恨。“广东省江门市开平市2022年招聘医疗卫生事业单位编制工作人员236人”的公告通知已经发布,距离考试也很近了,大家抓紧时间根据公布的考试内容进行复习吧!祝您求职成功!

公基笔试班

护理笔试班

药学专业课

医基笔试班

职测笔试班

正保医学教育网
上医学教育网 做成功医学人
打开APP
精品课程

面试无忧班

精品课程

1080

立即购买
热点推荐:
取消
复制链接,粘贴给您的好友

复制链接,在微信、QQ等聊天窗口即可将此信息分享给朋友
前往医学教育网APP查看,体验更佳!
取消 前往
您有一次专属抽奖机会
可优惠~
领取
优惠
注:具体优惠金额根据商品价格进行计算
恭喜您获得张优惠券!
去选课
已存入账户 可在【我的优惠券】中查看