很多即将步入医疗岗位的朋友们都非常关注所在地区医疗岗位的招聘公告信息,医学教育网医疗卫生招聘栏目为了更好的服务正在找工作的医疗相关专业人员,每天为大家整理搜集新鲜的各地医疗卫生系统/医院等招聘公告通知和信息,欢迎大家查看!以下是公告通知:广东省阳江市阳春市人民医院2023年招聘工作人员125人,内容如下:
一、医、技、药人员招聘计划
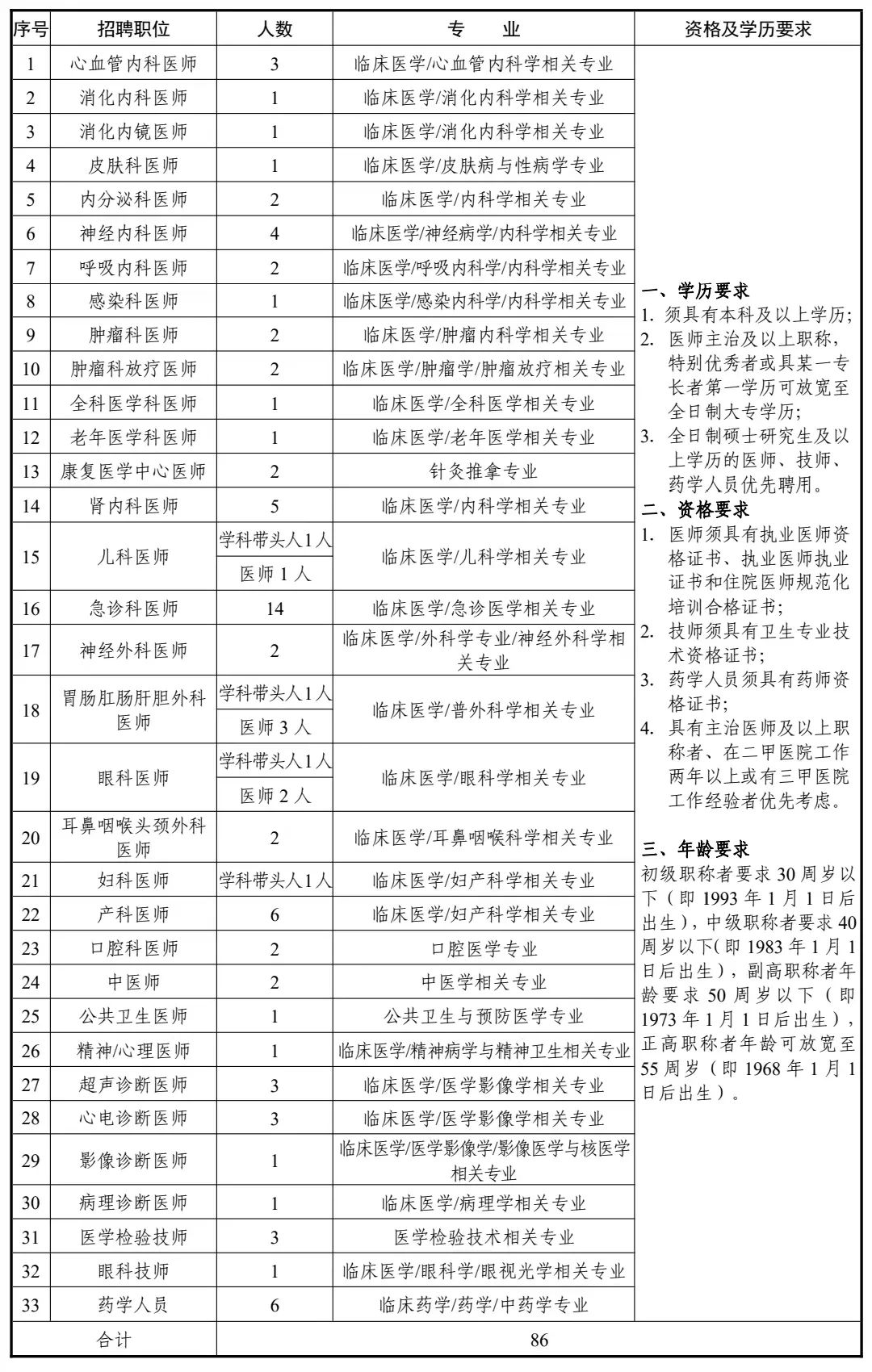
(一)具有执业(资格)证书人员招聘计划

(二)应届毕业生招聘计划

(三)基本要求
1.具有中华人民共和国国籍,遵守宪法和法律。
2.遵守医疗机构工作人员廉洁从业九项准则,具有良好的医疗职业道德。
3.有较扎实的临床医学基础,具备常见病、多发病的诊断和治疗的能力,掌握本专业常见操作技能。
4.工作认真积极,责任心强,爱岗敬业。
5.身体健康,体检合格,能胜任岗位工作。
6.被依法列为失信联合惩戒对象的人员,尚未解除纪律处分或者正在接受纪律审查的人员,以及刑事处罚期限未满或者涉嫌违法犯罪正在接受调查的人员,不得应聘。
7.服从医院入职时间和工作安排。
二、聘用程序
医院对应聘者进行统一面试、笔试、技能操作考核,根据综合考核结果,结合招聘计划按成绩由高至低择优录取;参照国家公务员录用体检标准进行体检,经体检合格、公示无异议后,给予试用,按照《劳动合同法》规定签订聘用合同。
三、聘用方式
如符合报名条件并有意就职者,请将简历及报名材料电子版发送人事科邮箱(yck7768886@163.com)或将纸质版简历及有关复印件邮寄至广东省阳春市人民医院环城南路24号,人力资源部收。
报名材料:1.个人简历;2.免冠一寸相片2张;3.身份证;4.学历学位证(往届毕业生:毕业证及学历证书电子注册备案表、学位证及学位认证报告、专业方向证书等;应届毕业生:学生证、成绩单、就业推荐表等);5.执业证、资格证、规培证;6.其他资质材料等。
联系电话:0662-7768886。
四、薪酬待遇
1.待遇面议。
2.高层次人才待遇按阳春市“招才引智”规定执行。
3.专业技术水平和管理能力突出的优秀人员经医院考核合格后可聘为学科带头人,待遇按医院学科带头人标准予以发放,安排住房或给予住房补贴,享受医院科研立项、论文、成果、专利等奖励。
4.夫妻双方均为卫生技术人员的,可优先考虑。
五、其他说明
1.具有执业(资格)证书人员超过招聘计划人数,则相应减少对应岗位的应届毕业生招聘计划人数。
2.应聘者须承诺应聘信息填写真实、完整、准确,应聘者对填写信息及应聘材料的真实性负责,一经查实即取消考试及聘用资格,有伪造、变造学历、学位、职称等证件或工作经历证明等行为,按规定追究个人责任。
六、本招聘信息解释权、决定权归属阳春市人民医院。
金钱名利淡如水,医德医道大于天;个人利益抛一旁,患者病情在心间。这是多少医护岗位从业者的心声,这又是多少医疗岗位从业者的真情实感。以上医学教育网小编搜集的公告信息:广东省阳江市阳春市人民医院2023年招聘工作人员125人,希望能够帮助到大家!


