您是即将步入医疗行业的相关从业者吗?您还在为在哪里能够看到医疗岗位招聘信息而烦恼吗?您还在担心看不到所在地区全面的医疗招聘公告信息吗?以下就是新鲜的公告通知:湖北省第三人民医院2023年招聘卫生专业技术人才11人,欢迎查看。
简历投递时间为即日起至2023年6月24日24:00
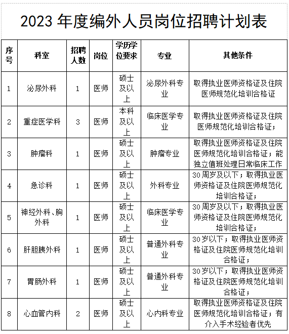
一、招聘岗位及条件

二、报名方式
1、进入湖北省第三人民医院人事招聘网站,完成网申。
2、可将纸质版简历及个人资料递交至湖北省武汉市硚口区中山大道26号湖北省第三人民医院人力资源部404办公室。
三、应聘人员注意事项
(一)资格要求
1、遵守中华人民共和国法律,无违法违纪等不良记录;无违反科研诚信或学术不端行为。
2、身体健康,道德品质良好,有团队合作意识和奉献精神。
3、应届毕业生一般应在2023年7月31日前取得各阶段的学历和学位证书,往届毕业生须在资格审核时已取得各阶段的学历和学位证书。
4、应聘者提供的个人信息、资料应真实可靠,对弄虚作假或在考核过程中作弊或有违反科研诚信行为的应聘人员,一经查实,将取消其应聘资格。
(二)相关待遇
此次招聘工作人员均需服从两院区调配,硕士及以上学历毕业生按院内人事代理制聘用,按相应工作岗位享受国家规定相应薪酬。
(三)简历投递截止时间
简历投递时间为即日起至2023年6月24日24:00,所有应聘人员务必在报名截止时间前通过湖北省第三人民医院人事招聘主页(点击进入页面)进行简历投递。
(四)招聘程序
1、医院将组织相关科室、部门对应聘人员进行初步审核及资格复审;人力资源部通知审核通过者来院参加面试及科室实操考核;通过考核后组织体检(体检标准参照公务员录用体检有关规定执行,需要增加心理测试相关项目)、考察后办理录用手续。具体考核时间待定,请保持所留联系方式的正确和畅通;因应聘方联系不畅造成的后果由应聘者本人承担。
2、如有违纪违法未解除人员和涉嫌违法违纪正在接受调查人员不予录取。
3、面试及科室实操考核会通过电子邮箱发送相关通知,请务必保持所留电子邮箱及手机号码正确和畅通;因应聘方联系不畅造成的后果由应聘者本人承担。
(五)监督管理
湖北省第三人民医院网站()为本次编外招聘信息发布和工作网站,为此次通知面试及科室实操考核具体时间和地点的工作邮箱,请考生注意查看相关信息。
政策咨询电话:
027-83743121,湖北省第三人民医院人力资源部
监督举报电话:
027-83743409,湖北省第三人民医院纪委办公室(监察审计科)
正如鲁迅先生所说:时间,每天得到的都是二十四小时,可是一天的时间给勤勉的人带来聪明和气力,给懒散的人只留下一片悔恨。“湖北省第三人民医院2023年招聘卫生专业技术人才11人”的医疗卫生事业单位招聘公告通知已经发布,距离考试也很近了,大家抓紧时间根据公布的考试内容进行复习吧!