为满足医疗卫生事业发展需要,按照公开、平等、竞争、择优原则,“江苏省无锡市第二中医医院2023年招聘优秀医学人才43人”的公告正式发布啦!关注着医疗招聘的小伙伴,一定不要错过呀!事不宜迟,接下来就和小编一起来看看具体岗位和招聘相关事宜吧~
一、招聘对象
1.全日制高校应届毕业生,具有符合岗位要求的学历学位;
2.非应届毕业生,医师岗位须取得住院医师规范化培训合格证;
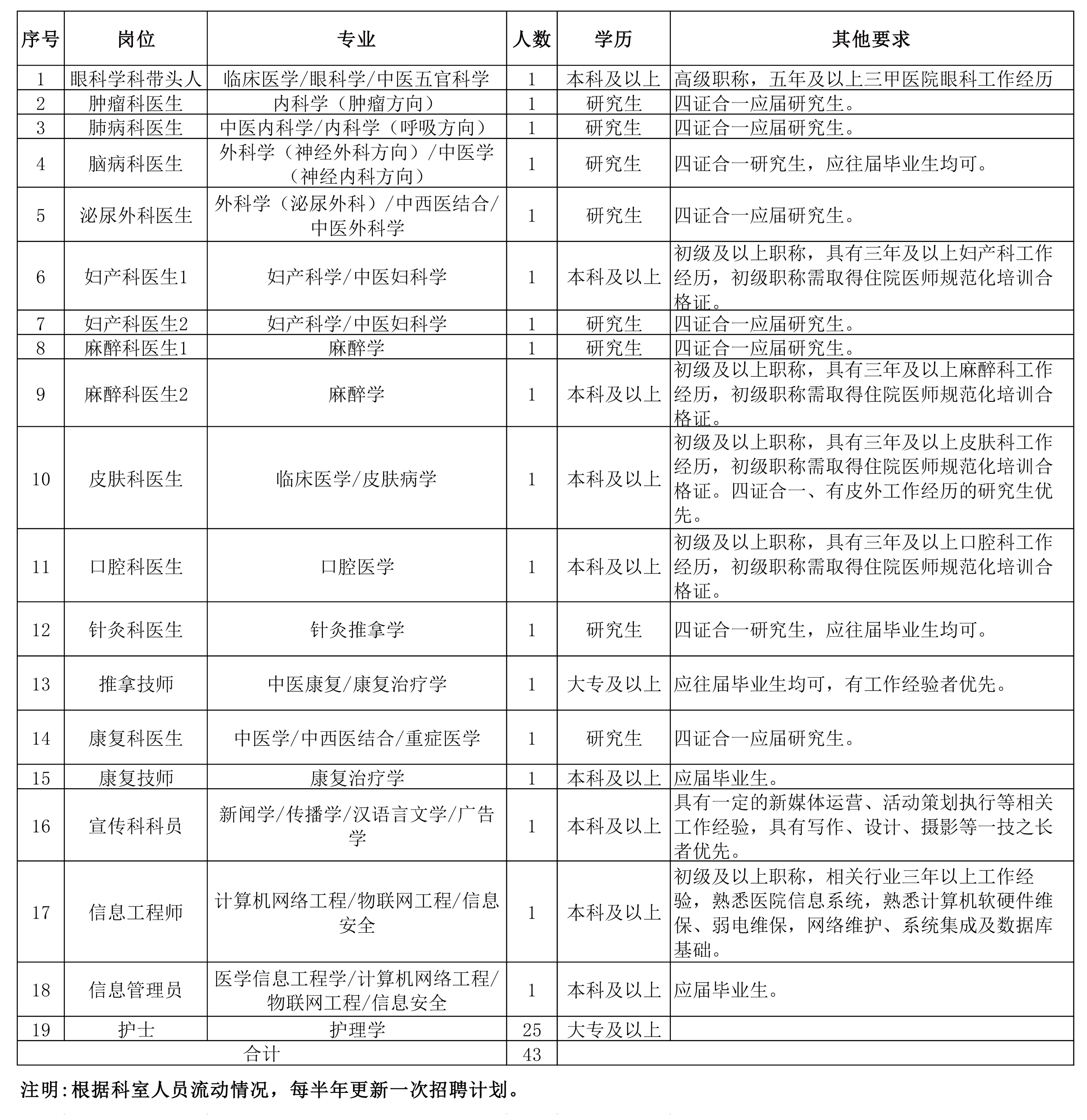
3.招聘岗位及需求详见无锡市第二中医医院2023年度招聘计划表。

二、应聘条件
1.具有中华人民共和国国籍,享有公民的政治权利;
2.坚持四项基本原则,拥护党的路线、方针、政策,政治立场坚定;
3.遵纪守法,品行端正,团结同志,廉洁奉公;
4.具有适应岗位要求的各项条件;
5.户籍不限。
三、应聘方式
1.此次招聘采用网络报名、现场报名的形式,请将简历材料发送到dongjyy@163.com电子邮箱,或在丁香人才网招聘平台投递简历或现场送至医院综合楼三楼人事科;
2.简历内容需包含就业协议书、推荐表(应届生),学历学位证书(学信网认证),专业资格证书等;信息填报错误者不纳入招聘范围。
四、资格审查
1.我院根据收到的报名信息进行筛选与资格审查,应聘人员须经资格审核合格后方可参加考试;
2.我院将电话通知符合招考要求的考生。
五、考试安排
1.考核方式:采用笔试加面试的考核方式,笔试成绩占40%,面试成绩占60%。根据岗位特点,笔试主要考核综合知识、专业知识、业务能力和工作技能等,面试主要测试应聘人员专业知识掌握情况、工作能力、综合分析能力、应变能力、组织协调能力、价值观及仪表举止等;
2.考核时间:我院预计于2023年3月下旬电话通知笔试、面试的具体时间与流程,请考生及时关注。
六、录用
1.经考核合格后,我院将会在两周内通知符合岗位要求的考生来院签订录用协议;
2.拟录用考生若因单方面原因在规定时间内未签订协议,取消录用资格。因考生自动放弃录用资格等出现的岗位空缺,视情况决定是否递补录用;
七、联系方式
如有报名疑问可联系人事科,联系电话:0510-85061407-8120。
以上“江苏省无锡市第二中医医院2023年招聘优秀医学人才43人”的相关内容由医学教育网整理,相了解更多医疗招聘及备考学习等相关信息,请进入医学教育网!


