卫生人才招聘

考试动态
复习指导

辽宁省沈阳市肛肠医院2022年招聘编外用工人员5人

为满足医疗卫生事业发展需要,按照公开、平等、竞争、择优原则,“辽宁省沈阳市肛肠医院2022年招聘编外用工人员5人”的公告正式发布啦!关注着医疗招聘的小伙伴,一定不要错过呀!事不宜迟,接下来就和小编一起来看看具体岗位和招聘相关事宜吧~

10月28日-11月3日

招聘公告

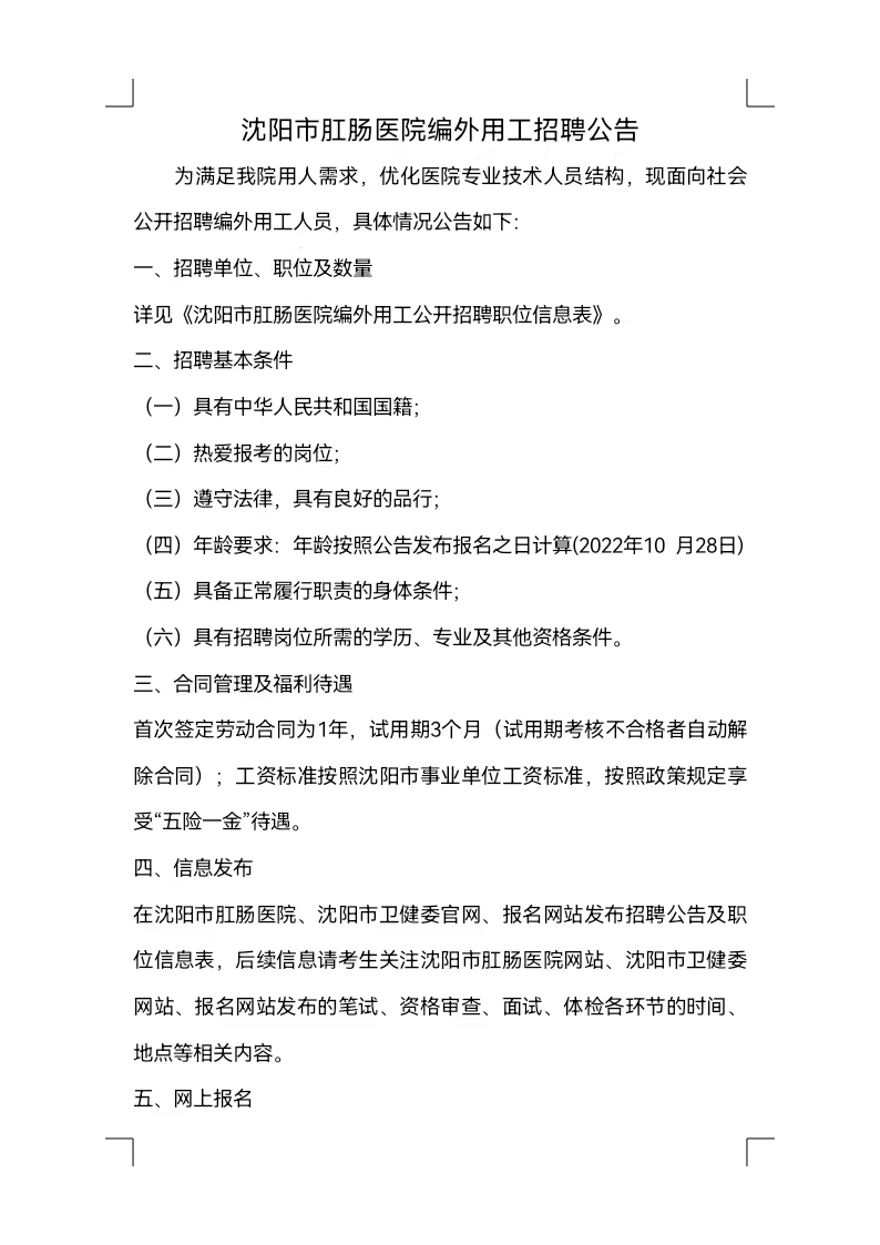
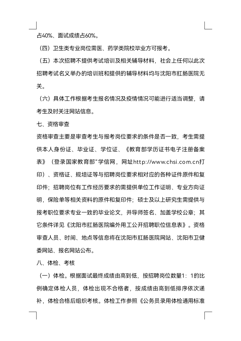
招聘公告1

招聘公告2

招聘公告3

招聘公告4

以上“辽宁省沈阳市肛肠医院2022年招聘编外用工人员5人”的相关内容由医学教育网整理,相了解更多医疗招聘及备考学习等相关信息,请进入医学教育网!

正保医学教育网
上医学教育网 做成功医学人
打开APP
精品课程

面试无忧班

精品课程

1080

立即购买
热点推荐:
取消
复制链接,粘贴给您的好友

复制链接,在微信、QQ等聊天窗口即可将此信息分享给朋友
前往医学教育网APP查看,体验更佳!
取消 前往
您有一次专属抽奖机会
可优惠~
领取
优惠
注:具体优惠金额根据商品价格进行计算
恭喜您获得张优惠券!
去选课
已存入账户 可在【我的优惠券】中查看