卫生人才招聘

考试动态
复习指导
首页 > 卫生人才招聘 > 资料 > 正文

【临床】2023年医疗招聘备考资料:临床考点(10.8)

2023年医疗卫生事业单位招聘考试中临床专业课的考点,考编人一定要认真掌握。医疗卫生事业单位招聘考试中临床专业课需要掌握的考点是什么?一起来学习吧!

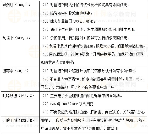
肺结核药物:

肺结核药物

编辑推荐:

【临床】2023年医疗招聘备考资料:临床考点(10.7)

【临床】2023年医疗招聘备考资料:临床考点(9.28)

2023年全国各地医疗卫生事业单位招聘公告陆续发布中,选择心仪岗位、捧得“银饭碗”的机会就在眼前!想要在2023年参加医疗卫生事业单位招聘考试的考编人一定要早点开始复习,选择适合自己的课程,备考事半功倍!查看医疗卫生招聘课程>>

医疗卫生事业单位招聘-临床专业课

正保医学教育网
上医学教育网 做成功医学人
打开APP
精品课程

面试无忧班

精品课程

1080

立即购买
热点推荐:
取消
复制链接,粘贴给您的好友

复制链接,在微信、QQ等聊天窗口即可将此信息分享给朋友
前往医学教育网APP查看,体验更佳!
取消 前往
您有一次专属抽奖机会
可优惠~
领取
优惠
注:具体优惠金额根据商品价格进行计算
恭喜您获得张优惠券!
去选课
已存入账户 可在【我的优惠券】中查看