距离2024事业单位E类联考仅剩最后时间了!还没有看完所有知识点?
做题正确率也不高?
一点把握也没有!还能过么?

能不能过,不看现在!看你接下来怎么做!不到最后一刻,谁说了都不算!最后2周,如何急救上岸?向你推荐:
《核心考点速记手册》
√精简、√核心、√速记、√救急
压轴出场,不为高分
只为助你拥有理想岗位!
立即扫码,即可免费领取

↑句句都是拿分点↑
➤ 高浓缩 救急小抄,考前密押,高频考点100条
➤ 重点突出 深挖考情,条条重点,快速掌握
➤ 速记忆 直击核心,记忆利器,跨过及格线
适合人群:
●准备不足的考生:在最后关头,帮助大家缩小备考范围,针对性冲刺,力争及格分。一份资料也很可能是你逆袭的机会!
●学的一般的考生:每次做模拟题和参加模考的分数都不算低,但是也不尽如人意。在此刻!你必须抓紧考前一切可以利用的时间背诵核心考点,把分数提上去,可能考前最后几天,改变你考试走势!
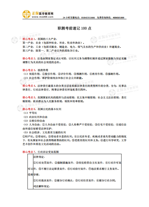
《核心考点速记手册》展示
内容,我们已经为你整理好了!
记住它,是你接下来要做的事情!
《核心考点速记手册》
时不我待,即刻拥有《核心考点速记手册》
用最少的时间,获取最大的学习效果
资料在手,过关不愁
趁着免费,趁着还有时间
↓赶紧领取一份↓

2024年3月18日-3月29日
活动期间扫码入群,联系群管理员即可免费领取。

热门推荐:
2024年全国各省市事业编考试介绍(全)
2024医疗卫生事业单位招聘完整流程(通用版)
医疗卫生招聘时事政治:2024年3月时政热点汇总
2024年3月全国各级医疗卫生事业单位招聘公告汇总