卫生人才招聘

考试动态
复习指导

2021年医疗卫生招聘职测模拟--常识判断题答案及解析

医疗卫生事业单位考试的时间各地不一,大部分地区都会在每年的5月至8月间进行。原来尚无全国和全省、市统一招考,最多县级各个单位统一招考 ,现在各地逐步由州、市级统计编制进人计划、统一组织考试、统一录用。

为了帮助大家更多的考入医疗事业编,正小保为大家带来了“2021年医疗卫生招聘职测模拟--常识判断题答案及解析”,快来看看吧!

画板 25

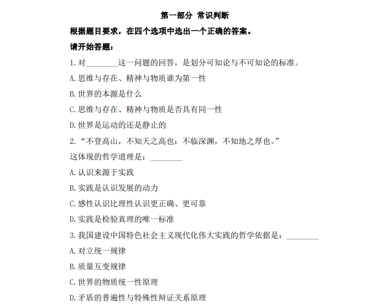
医疗卫生招聘职测模拟常识判断题答案

1

2

3

4

5

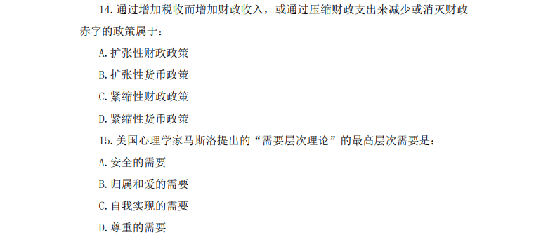
6

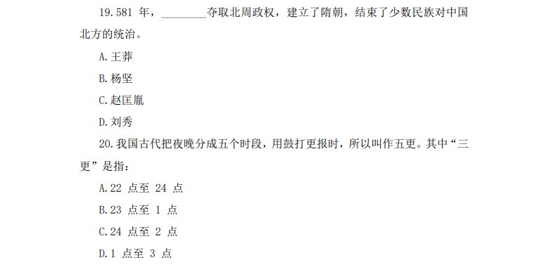
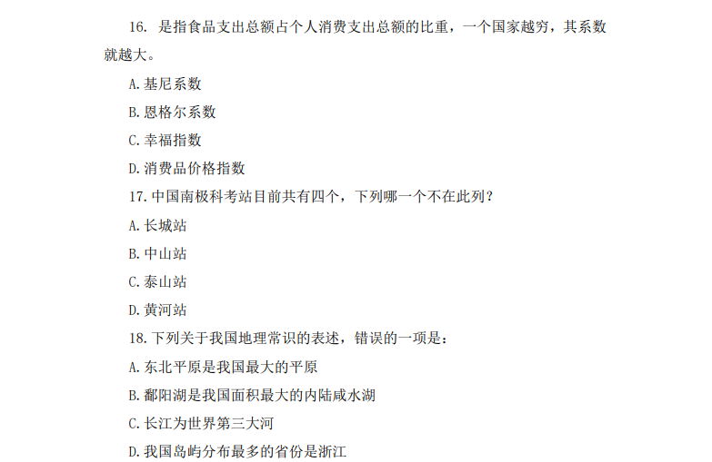
7

8

医疗卫生招聘职测模拟常识判断题答案解析

9

10

11

12

13

以上内容来自医学教育网原创整理。

相信大家都会有这样的体会,自己复习好像无头苍蝇四处碰壁,老师讲解好像醍醐灌顶、瞬间就能拓宽你的思路。可能有人要说了,每天工作上班没有时间去上课啊,哪里能有师资呢?小编告诉大家一个好消息,医学教育网网课可以365天无限次线上学习,更有数位老师线上指导!感兴趣的朋友点击下方图片了解详情吧!

22

(点击图片查看课程详情)

【医学教育网原创,转载请注明出处,违者必究】

编辑推荐:

医院招聘笔试辅导:2021年公共基础知识模拟试卷

【医院招聘】E类统考(临床专业)综合应用能力模拟试卷

【医院事业编】E类统考(护理专业)模拟试卷&答案解析

2021医疗招聘公共基础知识笔试题汇总

正保医学教育网
上医学教育网 做成功医学人
打开APP
精品课程

面试无忧班

精品课程

1080

立即购买
热点推荐:
取消
复制链接,粘贴给您的好友

复制链接,在微信、QQ等聊天窗口即可将此信息分享给朋友
前往医学教育网APP查看,体验更佳!
取消 前往
您有一次专属抽奖机会
可优惠~
领取
优惠
注:具体优惠金额根据商品价格进行计算
恭喜您获得张优惠券!
去选课
已存入账户 可在【我的优惠券】中查看