医疗招聘进行时!各地纷纷发布医疗招聘公告,广纳贤才,医学教育网为了更好的服务有就业意愿的相关医疗人员,将会为大家整理并更新各地医疗招聘的相关公告,大家可持续关注!以下是公告“内蒙古自治区人民医院2024年临床药师培训基地秋季招生24人”的相关内容:

内蒙古自治区人民医院成立于1947年,历经70年的建设发展,目前已成为国家区域医疗中心、国家紧急医学救援基地,即集医疗、科研、教学、预防、保健、急救为一体的全区最大的“三级甲等”综合性医院。2012年被批准为国家卫生健康委临床药师培训基地,并于2012年开始面向全国医疗机构招生,学员完成培训并经考试合格者,授予由国家卫生健康委、中国医院协会共同颁发的《临床药师岗位培训证书》。经中国医院协会批准,2024年秋季临床药师培训基地招生工作即将开始,现将有关事项通知如下:
一、招生专业与培训目标:
(一)招生专业

(二)培训目标:
通过一年的理论与临床实践培训,使学员了解本专业常见疾病的发病机制、临床表现、诊断和药物治疗;理解相关的检查项目以及结果的解读;熟练掌握相关专业的药物特性、相互作用、配伍禁忌及特殊人群的正确用药等;对患者实施用药教育、药学监护等服务;掌握临床疗效的评估、患者随访及医嘱重整等技能,通过培训使学员具备今后开展临床药学工作的能力。
二、招收学员要求
(一)培训学员及其所在单位需符合下列条件
1、选送医院应具有开展临床药学工作的条件,并能保证学员结业后作为专职临床药师开展工作。
2、学员应具有良好的心理素质,与患者、医师、护士沟通能力较强,药学基础知识扎实,积极上进,善于学习,愿献身于临床药学事业,参与临床药物治疗工作。自愿从事临床药师工作和参与临床药物治疗实践。
3、具有良好的职业道德和业务素质,热爱临床药师工作,身心健康,能保证完成一年全脱产培训。有行政职务、从事单位特殊岗位等易产生工学矛盾的人员我基地暂不接收报名。
4、学员培训期间无怀孕、产假、婚假等需要离开培训基地的事宜(如违反按退出培训处理);培训期间无晋升、考试、会议、检查、公务等需要离开培训基地的事宜(如违反按退出培训处理)。
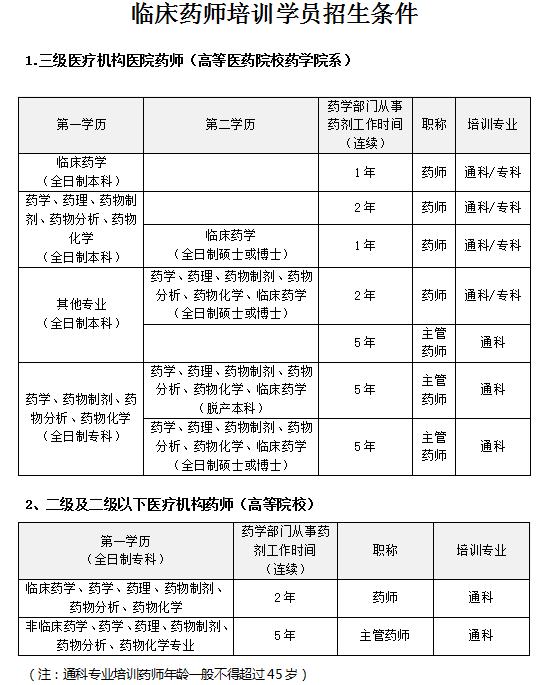
(二)培训学员专业、学历及工作年限要求:

(三)基本能力要求:
能用流利的普通话交流,具备英文文献阅读能力。熟练掌握 Pubmed、万方、CNKI 等文献检索工具。
三、培训费用
1、紧缺人才培训:我基地安排住宿,并免除学费、住宿费。
2、中国医院协会临床药师培训(非紧缺人才培训):5000元/年,食宿自行安排,基地可协助联系。
四、报名时间及方式
1、报名时间:即日起,至2024年8月31日。可通过电话、微信或者邮件沟通报名相关事宜。
2、报名方式:申请紧缺人才培训,填写附件1《临床药师培训基地学员申请表》;申请非紧缺人才培训,填写附件2《临床药师培训基地招生学员登记表》。附件1和附件2均需加盖单位公章,同时提交身份证、学历学位证书、专业资格证书、单位介绍信、工作证明等证件的扫描件,电子材料命名:姓名+临床药师报名,并发送至邮箱E-mail: nmyy_jidi@126.com 。
五、录取通知
我基地接收报名申请及报名材料后,进行初审,初审结果以发邮件或打电话的形式告知申请人。待“中国医院协会临床药师培训信息平台”开通报名后,将通知申请人进行网报。书面录取通知书将于2024年9月上旬以扫描件形式通过邮箱发送给申请人。
六、联系方式
TEL:18047192745(杜玉娟) 18004852202(赵甡慧)
E-mail:nmyy_jidi@126.com
附件下载:
附件1-紧缺人才项目
附件2-非紧缺人才培训
内蒙古自治区人民医院
2024年5月24日
热点推荐:
2024年5月内蒙古医疗卫生事业单位招聘医学人才公告汇总
2024年全国各省市事业编考试介绍(全)
2024医疗卫生事业单位招聘完整流程(通用版)
医疗卫生招聘时事政治:2024年4月时政热点汇总
学以致用正是知识的意义所在,也是医学从业者的追求。身为医学工作者,既要深耕于理论,也要投身于实践,不断在实践中积累经验来补充理论知识,更好地为患者服务。更多医疗相关招聘信息医学教育网将持续为大家汇总,请大家多多留意相关公告。