卫生人才招聘

考试动态
复习指导

内蒙古乌兰察布市化德县中蒙医院招聘急需医务人员23名

您是即将步入医疗行业的相关从业者吗?您还在为在哪里能够看到医疗岗位招聘信息而烦恼吗?您还在担心看不到所在地区全面的医疗招聘公告信息吗?小编告诉您一个好消息,医学教育网为了服务广大医学岗位人员,每天特意整理搜集全国各地医疗招聘公告信息,以下就是新鲜的公告通知:内蒙古乌兰察布市化德县中蒙医院招聘急需医务人员23名,欢迎查看。

自公告发布之日起至 2023 年3月31日

招聘原则:

招聘工作严格按照公平、公开、公正、竞争、择优的原则,招聘工作按照招聘计划,发布招聘公告、现场报名、资格审查、面试、考察、公示、聘用的程序进行。

招聘基本条件:

1、应聘者须遵纪守法,品行端正、具有较强的事业心和责任感、具有良好的职业道德,无不良执业行为记录;

2、无我院与之解除或终止劳动关系经历;

3、身体健康、具有正常履行职责的身体条件;

4、具备拟报考岗位所需的学历、专业、技能、资格、年龄等要求;

5、岗位工作经验;

招聘岗位及要求:

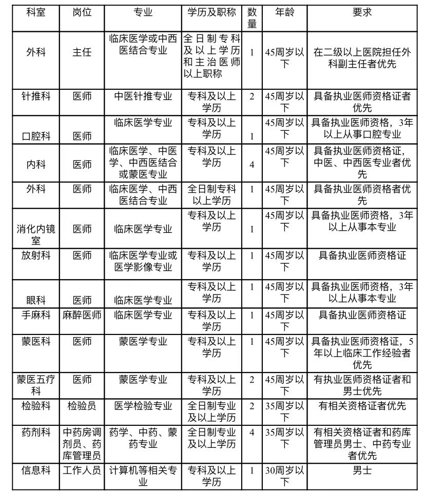
岗位表

报名与资格审查

1、报名时间

自公告发布之日起至 2023 年3月31日

2、报名方式

(1)现场报名:将个人简历、毕业证、学位证、资格证等相关证明材料原件和复印件一份交到我院人事科(门诊综合大楼四楼人事科)

(2)网上报名:以附件形式发送简历、毕业证、学位证、资格证等相关证明材料扫描件。至邮箱:370977640@qq.com(邮件主题请填写“姓名-学历-岗位类别-联系方式”)。

3、资格审查

通过资格初审的应聘者在考试当日,务必按照通知要求携带本人身份证原件及复印件、毕业证、学位证、资格证等相关证明材料原件及复印件等资料。如有相关工作经验要求的岗位,还需携带对应岗位工作证明原件及复印件。对应聘人员的资格审查,贯穿于招聘工作全过程。

面试安排

通过报名资格初审、综合条件筛选后进入面试环节,时间、地点及注意事项等由我院人事科电话、短信或邮件方式告知,未按时参加者,视为自动放弃面试资格。

聘用及工资待遇

1、化德县中蒙医院招聘领导小组根据应聘人员的面试成绩、考察情况结果决定拟聘用人员。拟聘用人员名单进行公示,公示期为 5 个工作日,公示期满无异议的,试用期 3 个月(试用期工资 1500 元/月)。试用期满,经考核合格者医院按照有关规定签订劳动合同。

2、工资待遇

通过试用期考核合格的聘用人员工资待遇按照化德县中蒙医院合同制职工工资管理办法执行。

①科主任和统招全日制本科以上学历和主治医师以上职称人员薪资待遇:同工同酬+缴纳五险

②医师岗位薪资待遇:基本工资(3700 元起)+绩效工资+院龄工资(50/年)+值班补助+福利+缴纳五险。

③检验、药剂岗位薪资待遇:基本工资(2800 元起)+绩效工资+院龄工资(50/年)+值班补助+福利+缴纳五险(在工作中表现突出者)。

注意事项

1、招聘各环节结束之后考生可自行在我院微信公众号通知公告栏查看考试结果,录用体检环节会通过电话、短信、或邮件方式通知,未按时参加者,视为自动放弃入职资格,我院可根据情况采取递补程序。

2、公开招聘合同制人员按规定实行试用期制度,试用期满经考核合格的,予以聘用,不合格的,解除聘用关系。

咨询电话:

人事科王泓月   15548152686

咨询时间:08:00-12:00  

14:30-17:00

正如鲁迅先生所说:时间,每天得到的都是二十四小时,可是一天的时间给勤勉的人带来聪明和气力,给懒散的人只留下一片悔恨。“内蒙古乌兰察布市化德县中蒙医院招聘急需医务人员23名”的公告通知已经发布,距离考试也很近了,大家抓紧时间根据公布的考试内容进行复习吧!祝您求职成功!

正保医学教育网
上医学教育网 做成功医学人
打开APP
精品课程

面试无忧班

精品课程

1080

立即购买
热点推荐:
取消
复制链接,粘贴给您的好友

复制链接,在微信、QQ等聊天窗口即可将此信息分享给朋友
前往医学教育网APP查看,体验更佳!
取消 前往
您有一次专属抽奖机会
可优惠~
领取
优惠
注:具体优惠金额根据商品价格进行计算
恭喜您获得张优惠券!
去选课
已存入账户 可在【我的优惠券】中查看