您是即将步入医疗行业的相关从业者吗?您还在为在哪里能够看到医疗岗位招聘信息而烦恼吗?您还在担心看不到所在地区全面的医疗招聘公告信息吗?小编告诉您一个好消息,医学教育网为了服务广大医学岗位人员,每天特意整理搜集全国各地医疗招聘公告信息,以下是“山东”地区的公告通知:2021年大理大学第一附属医院急招第二批非事业编制工作人员公告,欢迎查看。
报名时间:06月21日-06月25日
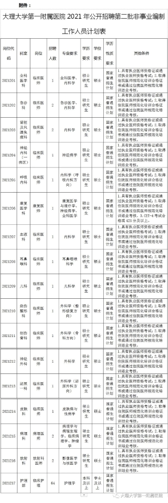
因医院发展需要,大理大学第一附属医院面向社会公开急招第二批非事业编制工作人员84名,现将有关招聘事宜公告如下:
(一)遵纪守法,品行端正,能吃苦耐劳,具有良好的职业道德和工作作风。
(二)身体健康,符合招聘岗位所需的学历及专业要求,具备报考岗位所需的其他条件。
(三)本科毕业生年龄不超过28岁;具有中级专业技术职称人员、硕士毕业生年龄不超过35岁。(年龄计算统一截止时间为:2021年12月31日)
坚持“自主招聘、双向选择、公开、平等、竞争、择优”的原则,根据报名情况确定考核方式。
(一)报名
1.报名方式:采取现场报名的方式进行。
2.报名时间:06月21日-06月25日。
3.报名地址:大理大学第一附属医院医技楼七楼人事科(地址:云南省大理市嘉士伯大道32号)。
4.报名流程:
(1)符合报考人员现场填写报名信息表
(2)近期免冠标准照片一张
(3)提交报名材料:根据报名岗位要求提供身份证、毕业证、学位证、就业推荐表、专业方向证明等岗位相关证件进行现场审核,同时提交复印件一份。临床医师岗位暂未取得住院医师规范化培训合格证书的考生请写出承诺,9月前提交成绩合格证明进行审核,否则按约定解除聘用合同。护理岗位暂未取得护士资格证书的考生,请写出承诺,10月前提交成绩合格证明进行审核,否则按约定解除聘用合同。
5.报名参加本次考试的人员按100元/人收取考试费用(考生请缴现金,不支持其他缴费方式)。
6.报名注意事项:
(1)报考人员可根据所学专业、学历等按照大理大学第一附属医院所需岗位的招聘条件进行报名。
(2)报考人员应对提交的报名信息负责,弄虚作假或不符合报考条件者,一经查实取消考试资格或聘用资格。
(3)岗位报名考试人数与计划招聘数原则不低于3:1;紧缺岗位未达到3:1开考比例的,可通过面试考核的方式进行考核。硕士研究生具有四证(毕业证、学位证、执业医师资格证、规培证)直接进入面试考核。
(4)临床护理具有护师及以上资格证,同等条件下优先录用;临床医师有工作经验者,同等条件下优先录用。
(一)岗位报名考试人数与计划招聘数达到3:1的采取笔试、面试两个环节。
1.笔试
笔试考试为闭卷考试,满分为100分。考试内容为公共基础知识以及招聘岗位要求具备的专业知识。考试时间、地点根据报名情况另行通知。
2.面试
根据笔试考试成绩,从高分到低分的顺序按照招聘人数与面试人数1:2的比例确定,笔试成绩并列的一并进入面试。拟进入面试人员按规定时间到达指定地点参加面试,不能按时到达的视为自动放弃面试资格,责任由考生自负。等额面试的岗位面试成绩最低分数控制线为70分。
(二)直接进入面试的考生,面试最低合格分数线不低于70分。
岗位报名考试人数与计划招聘数达到3:1的岗位以综合成绩从高分到低分录取(综合成绩=笔试成绩或技能操作成绩×50%+面试成绩×50%)。如出现综合成绩并列的,以面试成绩优先录用。综合成绩低于60分的将不予录用。
直接进入面试人员,以面试成绩作为综合成绩从高分到低分录用,面试成绩低于70分的将不予录用。
考生因个人原因放弃录用岗位,写出书面依据情况属实的可按面试成绩或综合成绩从高到低依次进行递补。
拟录用人员体检参照《公务员录用体检通用标准(试行)》(国人部发〔2005〕1号)、《关于转发修订公务员录用体检通用标准及操作手册的通知》(云人社发〔2010〕97号)要求,费用自理。对体检结果有异议的,可到用人单位指定医院进行一次复检,复检结果即为体检结论。体检不合格者,将不予录用。
用人单位对拟录用人员进行公示,公示期为7天。公示期满无异议的,按我院编外人员录用相关规定办理入职手续。
编制外聘用制人员的工资及福利待遇参照编制内人员的标准执行。合同制人员的工资待遇按医院现行工资政策执行。
(一)工作人员与报考人员有直系血亲关系、夫妻关系、三代以内旁系血亲以及姻亲关系的,实行回避。
(二)招聘工作做到信息公开,过程公开,结果公开,接受社会及医院纪委的监督。
(三)严格管理招聘考试的命题,加强试题的安全保密措施,对在考试和招聘工作中泄题、漏题及舞弊的人员一经发现按规定从严处罚。
考试不指定考试辅导用书,不举办也不委托任何机构开展考试辅导培训班,请广大报考人员提高警惕,切勿上当受骗。咨询电话:0872-2201131。

鲁迅先生说过:时间,每天得到的都是二十四小时,可是一天的时间给勤勉的人带来聪明和气力,给懒散的人只留下一片悔恨。“2021年大理大学第一附属医院急招第二批非事业编制工作人员公告”的公告通知已经发布,距离考试已经很近了,大家抓紧时间根据公布的考试内容进行复习吧!祝您求职成功!